Microchip HV9861ADB2LED Lighting Development Tools HV9861A LED Driver Demoboard 120VACin
Description
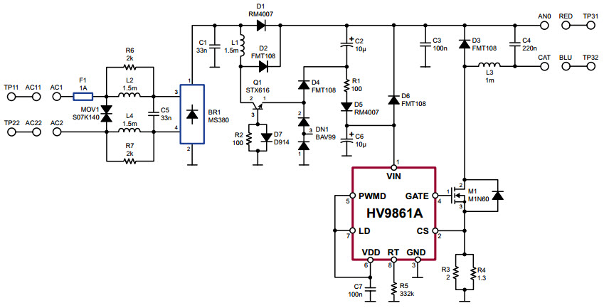
The Microchip Technology HV9861ADB2-ADB2, HV9861ADB2, HV9861A LED Driver Demo Board is a high-performance, boost-assisted, valley-fill LED driver designed to provide efficient, reliable, and cost-effective lighting control. It features a 120VAC input, 7W output, 350mA, 20V, and a power factor of 93%. The board is designed to provide a high level of efficiency and power factor, while also providing a wide range of dimming capabilities. It is ideal for applications such as LED lighting, street lighting, and other lighting control applications. The board is also designed to be easy to use and install, making it a great choice for any lighting control project.
Associated Products
| Part Number | Manufacturer | Description | Stock | RFQ |
|---|---|---|---|---|
| STMicroelectronics | ST1S14PHR Series 48 V 3 A 1000 kHz SMT Buck Switching Regulator - HSOP-8 | 40000 | RFQ | |
| Texas Instruments | IC RCVR DIFF QUAD LV HS 16QFN | 5000 | RFQ | |
| STMicroelectronics | POWER-LINE COMMUNICATION DUAL LI | 1 | RFQ | |
| STMicroelectronics | IC REG LINEAR 3.3V 100MA SOT89-3 | 1257500 | RFQ | |
| STMicroelectronics | STSPIN32 Series 32 kB Flash 4 kB RAM Advanced BLDC Controller -VFQFPN-48 | 693 | RFQ |


Product
Brand
Articles
Tools















