Microchip HV9925DB1HV9925 LED Driver Demonstration Board
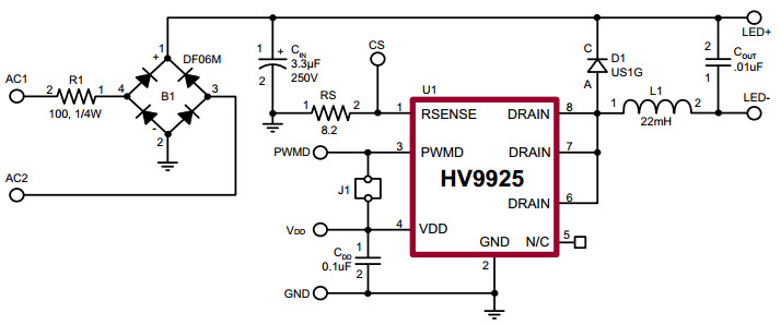
The Microchip Technology HV9925DB1-DB1 Programmable-Current 120VAC LED Driver Demo Board with PWM Dimming, Lighting Control is a versatile and powerful LED driver solution. It is designed to provide a high-efficiency, low-cost solution for driving LEDs in a variety of lighting applications. The board features a HV9925DB1 LED driver IC, which is capable of driving up to 120VAC LED strings with a maximum current of 1.2A. The board also includes a PWM dimming circuit, allowing for precise control of the LED brightness. Additionally, the board includes a lighting control circuit, allowing for the control of multiple LED strings from a single controller. The board is ideal for use in a variety of lighting applications, including residential, commercial, and industrial lighting.
| Part Number | Manufacturer | Description | Stock | RFQ |
|---|---|---|---|---|
| Microchip Technology | EL Lamp DRVR 6.5V 8-Pin MSOP | 1175 | BUY |


Product
Brand
Articles
Tools









