Maxim Integrated MAX20050EVKIT#EVAL KIT MAX20050 LED DVR
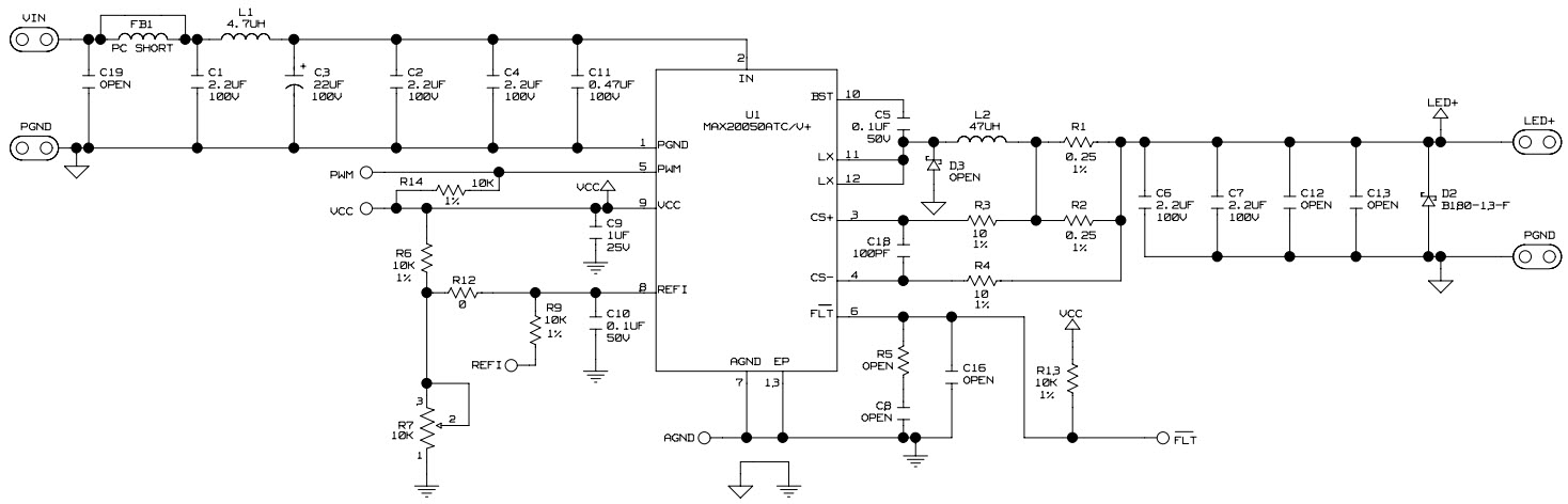
The MAX20050EVKIT-EVKIT# is an evaluation kit for the MAX20052 2A Synchronous Buck LED Drivers with Integrated MOSFETs, Lighting Control, and Diagnostics. This kit includes a MAX20052 evaluation board, a MAX20050EVKIT# board, and a MAX20050EVKIT# software package. The MAX20052 evaluation board is designed to evaluate the performance of the MAX20052 LED driver, while the MAX20050EVKIT# board provides a platform for testing the lighting control and diagnostics features of the MAX20052. The MAX20050EVKIT# software package includes a graphical user interface (GUI) for configuring the MAX20052 and monitoring its performance. The GUI also allows users to adjust the LED current, dimming level, and other parameters. The MAX20050EVKIT-EVKIT# is an ideal tool for evaluating the performance of the MAX20052 LED driver.
- TypeParameter
- Factory Lead Time6 Weeks
- Voltage-Input4.5V~65V
- PackagingBox
- Part StatusActive
- Moisture Sensitivity Level (MSL)1 (Unlimited)
- Base Part NumberMAX20050
- Utilized IC / PartMAX20050, MAX20052
- Supplied ContentsBoard(s)
- Current - Output / Channel1.5A
- Outputs and Type1, Non-Isolated
- FeaturesDimmable
- RoHS StatusROHS3 Compliant


Product
Brand
Articles
Tools







