Linear Technology/Analog Devices DC2247ADEMO BOARD FOR LT3922
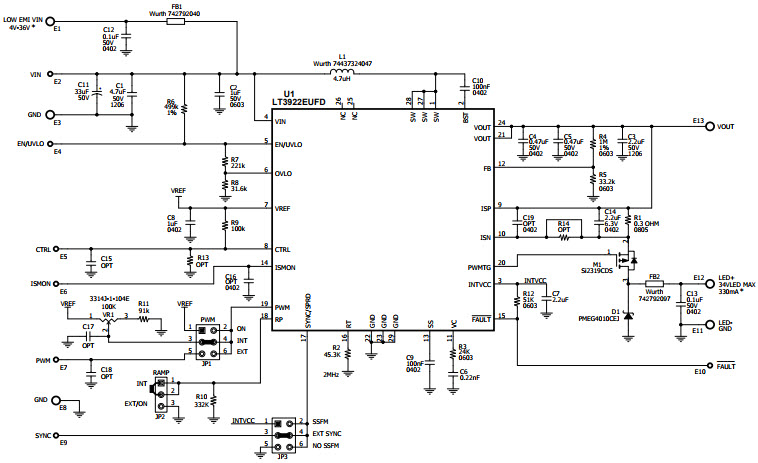
The Analog Devices DC2247A-A, DC2247A, Demo Board is a versatile and powerful LED driver solution designed for automotive and transportation applications. It is based on the LT3922 36V 2A Synchronous 2MHz Boost LED Driver, and provides a reliable and efficient way to power and control LED lighting. The board features a wide input voltage range of 4.5V to 36V, and can deliver up to 2A of current to the LED load. It also includes a wide range of protection features, such as over-voltage, over-temperature, and short-circuit protection, to ensure reliable operation in harsh automotive environments. The board is also designed to be easy to use, with a simple user interface and intuitive software. With its robust design and reliable performance, the DC2247A-A, DC2247A, Demo Board is an ideal solution for automotive and transportation LED lighting applications.
- TypeParameter
- Lifecycle StatusPRODUCTION (Last Updated: 2 weeks ago)
- Factory Lead Time8 Weeks
- Number of Pins0
- PackagingBox
- Part StatusActive
- Moisture Sensitivity Level (MSL)1 (Unlimited)
- Voltage - Output34V
- Utilized IC / PartLT3922
- Supplied ContentsBoard(s)
- Outputs and Type1, Non-Isolated
- FeaturesDimmable
- RoHS StatusNon-RoHS Compliant


Product
Brand
Articles
Tools







