Diodes Incorporated AP8802HEV2EVAL BOARD FOR AP8802H
Description
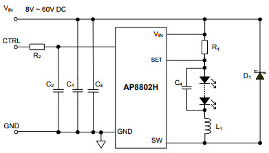
The Diodes Incorporated AP8802HEV2-HEV2, AP8802HEV2, Evaluation Board based on AP8802H Step-Down LED Driver is a consumer electronics device designed to provide efficient and reliable LED lighting solutions. It is a high-efficiency, low-voltage, step-down LED driver that can be used to power a variety of LED lighting applications. The board features a wide input voltage range of 4.5V to 40V, and can deliver up to 1.5A of output current. It also features a wide range of dimming options, including pulse-width modulation (PWM) and analog dimming. The board is designed to be easy to use and is compatible with a variety of LED lighting systems. It is an ideal solution for a variety of consumer electronics applications.
Specifications
Diodes Incorporated technical specifications, attributes, parameters and parts with similar specifications to Diodes Incorporated .
- TypeParameter
- Factory Lead Time12 Weeks
- PackagingBulk
- Part StatusActive
- Moisture Sensitivity Level (MSL)1 (Unlimited)
- Output Current per Channel1A
- Utilized IC / PartAP8802H
- Supplied ContentsBoard(s)
- Evaluation KitYes
- Outputs and Type1, Non-Isolated
- FeaturesDimmable
- RoHS StatusRoHS Compliant
0 Similar Products Remaining
Technical Documents
Associated Products
| Part Number | Manufacturer | Description | Stock | RFQ |
|---|---|---|---|---|
| Analog Devices, Inc. | 0 | RFQ |


Product
Brand
Articles
Tools










