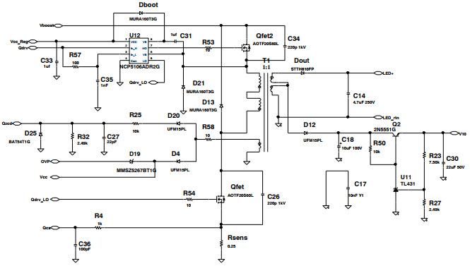
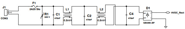
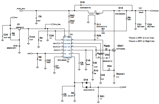
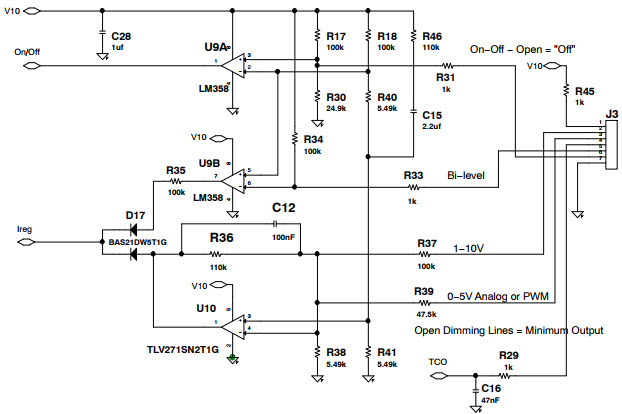
ON Semiconductor NCL30030GEVBNCL30030 150W PFC & Quasi-Resonant Flyback Controller Evaluation Board
The ON Semiconductor NCL30030GEVB-GEVB is a 150-W high performance LED driver evaluation board based on the NCL30030. This board is designed for use in consumer electronics applications, such as LED lighting, displays, and other applications that require high power LED drivers. The board features a wide input voltage range of 4.5V to 42V, and is capable of driving up to 150W of LEDs. It also features a wide range of dimming options, including pulse width modulation (PWM), analog dimming, and digital dimming. The board also includes a variety of protection features, such as over-voltage, over-temperature, and short-circuit protection. The NCL30030GEVB-GEVB is an ideal solution for evaluating and testing LED driver designs for consumer electronics applications.
- TypeParameter
- Factory Lead Time12 Weeks
- PackagingBox
- Published2014
- Part StatusActive
- Moisture Sensitivity Level (MSL)1 (Unlimited)
- Output Current710mA
- Voltage - Output60V~210V
- Output Current per Channel710mA
- Utilized IC / PartNCL30030
- Supplied ContentsBoard(s)
- Evaluation KitYes
- Outputs and Type1, Isolated
- FeaturesDimmable
- RoHS StatusROHS3 Compliant
| Part Number | Manufacturer | Description | Stock | RFQ |
|---|---|---|---|---|
| Maxim Integrated | Switching Regulator/Controller, Voltage-mode, 0.15A, PDSO5, | 0 | RFQ |


Product
Brand
Articles
Tools




















