STMicroelectronics STEVAL-ILL017V1STMICROELECTRONICS STEVAL-ILL017V1. VIPER17HN, LED DRIVER, NON ISOLATED, DEMO BOARD
Description
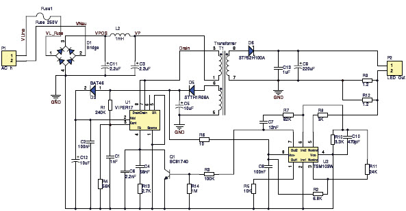
The STMicroelectronics STEVAL-ILL017V1 is a 3.5 W not-isolated offline constant current LED driver based on the VIPER17HN. It is designed for use in consumer electronics applications, providing a reliable and efficient solution for powering LED lighting. The driver features a wide input voltage range of 90-265 VAC, and can deliver up to 350 mA of constant current. It also features a low standby power consumption of less than 0.5 W, and is protected against short circuit, overvoltage, and over temperature. The STEVAL-ILL017V1 is a cost-effective solution for powering LED lighting in consumer electronics applications.
Specifications
STMicroelectronics technical specifications, attributes, parameters and parts with similar specifications to STMicroelectronics .
- TypeParameter
- PackagingBulk
- SeriesVIPer™ plus
- Part StatusObsolete
- Moisture Sensitivity Level (MSL)1 (Unlimited)
- Number of Outputs1
- Operating Supply Voltage220V
- Output Current500mA
- Voltage - Output7V
- TopologyFlyback
- Min Input Voltage176V
- Max Input Voltage264V
- Output Current per Channel500mA
- Utilized IC / PartVIPer17
- Supplied ContentsBoard(s)
- Evaluation KitYes
- Outputs and Type1, Non-Isolated
- FeaturesShort-Circuit and Thermal Protection
- REACH SVHCNo SVHC
- Radiation HardeningNo
- RoHS StatusROHS3 Compliant
- Lead FreeContains Lead
0 Similar Products Remaining
Technical Documents
Associated Products
| Part Number | Manufacturer | Description | Stock | RFQ |
|---|---|---|---|---|
| STMicroelectronics | IC OFFLINE CONV PWM OVP 16SOIC | 50000 | RFQ | |
| STMicroelectronics | IC OPAMP GP 900KHZ 8SO | 500 | BUY | |
| STMicroelectronics | AC to DC Switching Converter Off-Line Switcher 54kHz to 66kHz Tube 16-Pin SO N | 5000 | RFQ | |
| STMicroelectronics | IC OPAMP GP 900KHZ 8SO | 300697 | RFQ | |
| STMicroelectronics | IC OPAMP GP 900KHZ 8SO | 0 | RFQ | |
| STMicroelectronics | VIPER17: 23.5 V 127 kHz HV Switching Regulator for Flyback Converter - DIP-7 | 11880 | RFQ | |
| STMicroelectronics | IC OFFLINE CONV PWM OVP 16SOIC | 29100 | RFQ | |
| STMicroelectronics | IC OFFLINE CONV PWM OVP 16SOIC | 5000 | RFQ | |
| STMicroelectronics | IC OPAMP GP 900KHZ 8SO | 1990 | BUY | |
| STMicroelectronics | IC OFFLINE CONV PWM OVP OCP 8DIP | 24000 | RFQ |


Product
Brand
Articles
Tools















