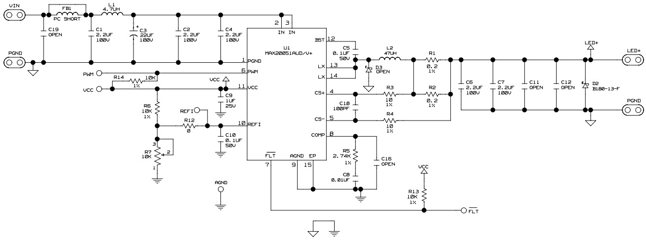
Maxim Integrated MAX20051EVKIT#EVAL KIT FOR MAX20051 2A SYNC BU
The MAX20051EVKIT-EVKIT# is an evaluation kit for the MAX20053 2A Synchronous Buck LED Drivers with Integrated MOSFETs, Lighting Control ICs. This kit includes a MAX20053 IC, a MAX20051EVKIT-EVKIT# board, and a USB cable. The MAX20053 IC is a high-efficiency, low-noise, and low-EMI synchronous buck LED driver with integrated MOSFETs. It is designed to drive up to two strings of LEDs with up to 2A of current per string. The MAX20051EVKIT-EVKIT# board provides a platform for evaluating the MAX20053 IC and its features. It includes a USB interface for programming and monitoring the IC, as well as a variety of test points and connectors for connecting external components. The USB cable allows the user to connect the board to a PC for programming and monitoring.
- TypeParameter
- Factory Lead Time6 Weeks
- Voltage-Input4.5V~65V
- PackagingBulk
- Part StatusActive
- Moisture Sensitivity Level (MSL)1 (Unlimited)
- Utilized IC / PartMAX20051
- Supplied ContentsBoard(s)
- Current - Output / Channel29mA
- Outputs and Type1, Non-Isolated
- FeaturesDimmable
- RoHS StatusROHS3 Compliant


Product
Brand
Articles
Tools







