Microchip HV9919BDB1Microchip HV9919BDB1; Supertex LED Driver Evaluation Board For HV9919
Description
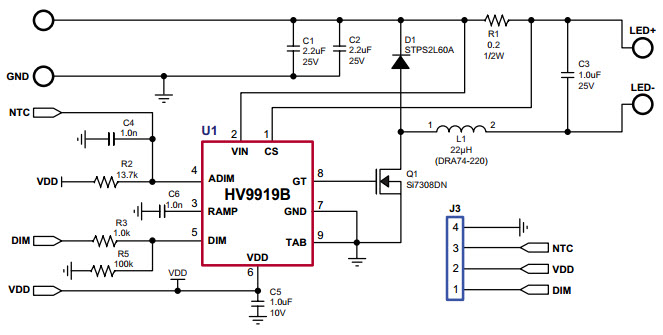
The Microchip Technology HV9919BDB1-BDB1, HV9919BDB1, Single, High Current LED Driver Demo Board, Lighting is a demonstration board designed to showcase the capabilities of the HV9919BDB1 LED driver IC. This board is capable of driving up to 1A of current to a single LED, making it ideal for applications such as automotive lighting, industrial lighting, and general lighting. The board features a wide input voltage range of 4.5V to 40V, adjustable current control, and a wide range of dimming options. The board also includes a USB interface for easy programming and debugging. With its high current capability and wide range of features, the HV9919BDB1-BDB1 is an ideal solution for any LED lighting application.
Associated Products
| Part Number | Manufacturer | Description | Stock | RFQ |
|---|---|---|---|---|
| Diodes Incorporated | DIODES INC. AL8400SE-7 LED DRIVER, SOT353 | 4830 | BUY |


Product
Brand
Articles
Tools






