Microchip HV9910BDB3LED Lighting Development Tools LO VOLT HI BRIGHT LED DRIVER DEMOBOARD
Description
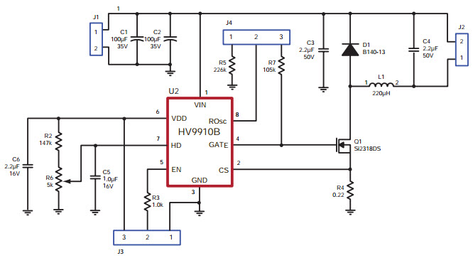
The Microchip Technology HV9910BDB3-BDB3 is a low-voltage, high-current LED driver demo board with constant off-time mode and lighting control. It is designed to provide a simple and efficient way to evaluate the HV9910B LED driver IC. The board features a wide input voltage range of 4.5V to 42V, and can drive up to 1A of LED current. It also features a constant off-time mode, which allows for precise control of the LED current and brightness. Additionally, the board includes a lighting control circuit, which allows for dimming and color mixing of LEDs. The board is ideal for applications such as LED lighting, automotive lighting, and industrial lighting.


Product
Brand
Articles
Tools





