Microchip KSZ8061MNX-EVALKSZ8061MNX EVAL BOARD
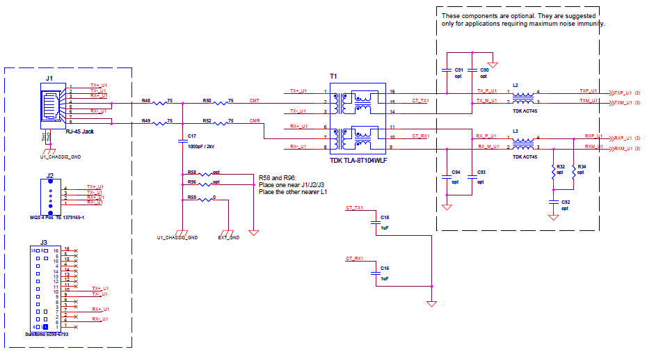
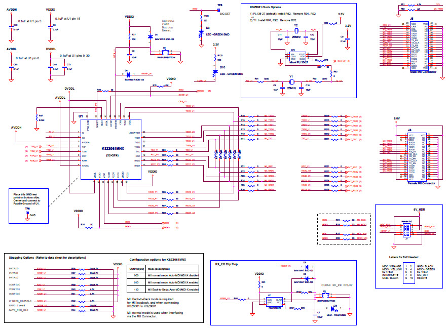
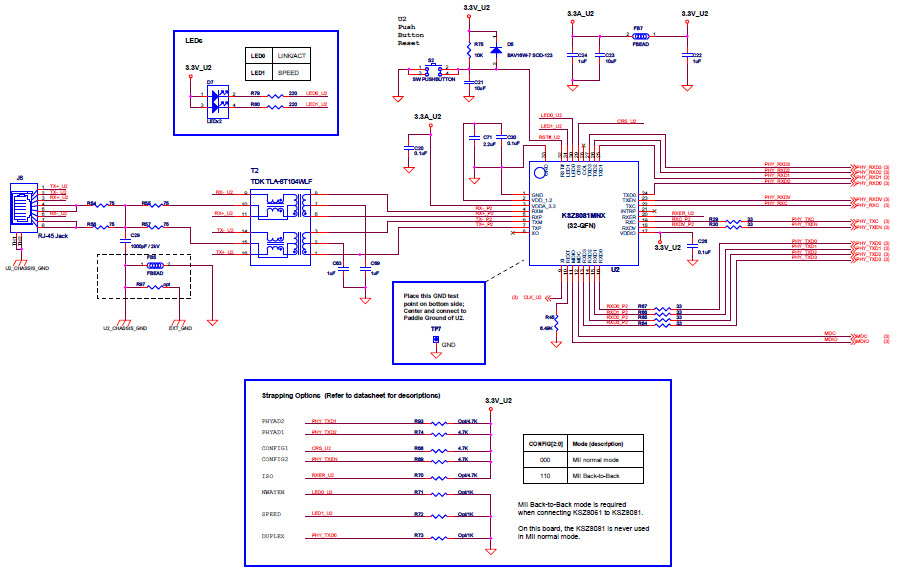
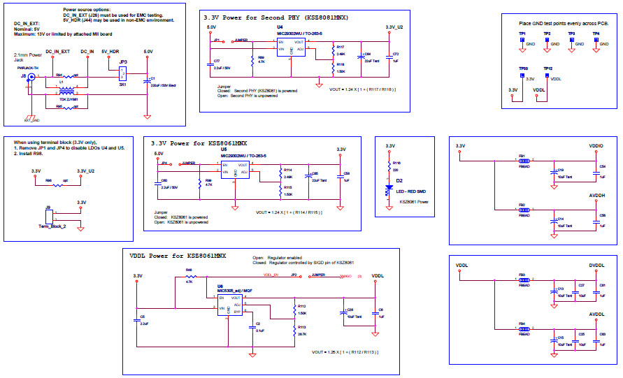
The Microchip Technology KSZ8061MNX-EVAL is an evaluation board for the KSZ8061 10Base-T/100Base-TX Physical Layer Transceiver, Automotive and Transportation. It is designed to provide a platform for testing and evaluating the performance of the KSZ8061 transceiver in automotive and transportation applications. The board includes a power supply, a USB-to-serial converter, and a 10/100Base-T Ethernet port. It also includes a variety of test points and connectors for connecting to external devices. The board is designed to be used in conjunction with the KSZ8061 Evaluation Software, which provides a graphical user interface for configuring and testing the transceiver. The board is ideal for automotive and transportation applications that require reliable and robust communication.


Product
Brand
Articles
Tools













