Microchip MIC4830YMM EVMIC4830YMM Evaluation Board
Description
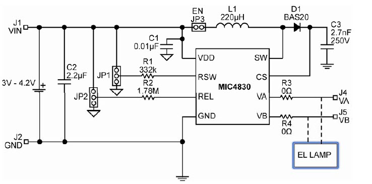
The Microchip Technology MIC4830YMM-EV Evaluation Board is designed to evaluate the MIC4830 Low Audible Noise 180 Vpp Electroluminescent Lamp Driver. This board is ideal for applications such as backlighting, signage, and decorative lighting. It features a wide input voltage range of 4.5V to 18V, and can drive up to two EL lamps with a peak-to-peak voltage of 180V. The board also includes a low-noise, low-ripple, and low-EMI switching regulator, as well as a low-noise, low-ripple, and low-EMI linear regulator. The board is designed to be used with a PC or other peripheral device, and includes a USB interface for easy connection.


Product
Brand
Articles
Tools



