Microchip MIC4832YMM EVMIC4832YMM Evaluation Board
Description
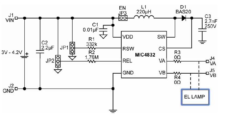
The Microchip Technology MIC4832YMM-EV Evaluation Board is designed to evaluate the MIC4832 Lamp Display Driver for LCD Backlighting. This board is ideal for applications such as automotive, industrial, and consumer electronics. It features a wide range of features, including a high-efficiency, low-noise, and low-EMI design. It also has a wide operating temperature range and is capable of driving up to 8 lamps. The board is compatible with a variety of microcontrollers and can be used with a variety of LCDs. It is also RoHS compliant and comes with a comprehensive user manual. This evaluation board is an ideal solution for testing and evaluating the MIC4832 Lamp Display Driver for LCD Backlighting.


Product
Brand
Articles
Tools



