Microchip MIC4833YML-EVMIC4833YML Evaluation Board
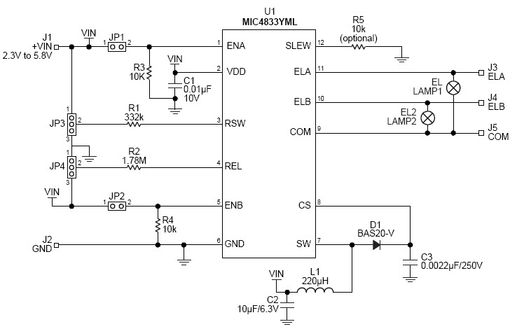
The Microchip Technology MIC4833YML-EV, MIC4833YML-EV, MIC4833YML EL Lamp Driver Evaluation Board is a consumer electronics device designed to provide a reliable and efficient way to control and power EL (electroluminescent) lamps. This board is equipped with a MIC4833YML EL Lamp Driver IC, which is capable of driving up to 1.5A of current and providing up to 20V of voltage. It also features a wide range of protection features, such as over-voltage, over-current, and short-circuit protection. The board also includes a USB interface for easy connection to a PC, allowing users to quickly and easily configure the board for their specific application. This board is ideal for use in a variety of consumer electronics applications, such as automotive, medical, and industrial applications.


Product
Brand
Articles
Tools





