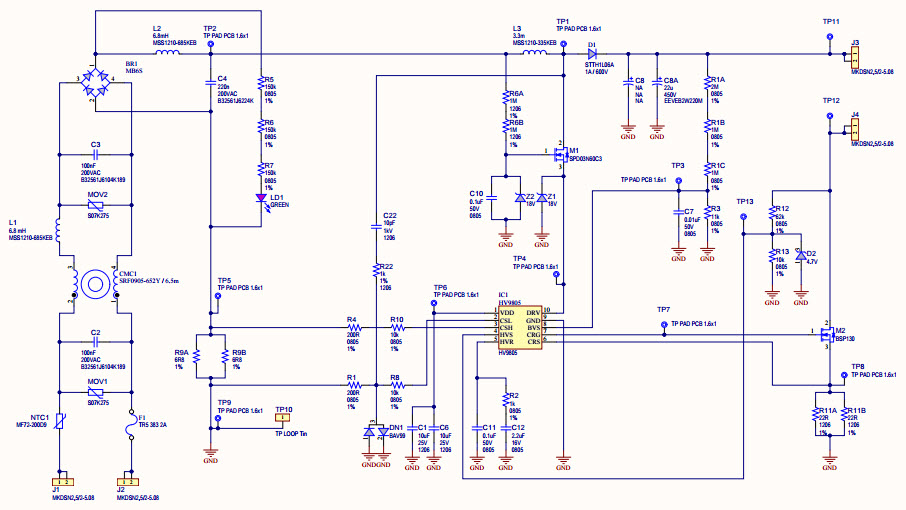
Microchip Technology ADM00657HV9805 230VAC Off-Line LED Driver Evaluation Board
The Microchip Technology ADM00657-ADM00657, HV9805 230V Boost Evaluation Board is a comprehensive evaluation platform for the HV9805 230VAC Off-Line LED Driver, Lighting Control IC. This evaluation board is designed to provide a complete solution for evaluating the performance of the HV9805 IC. It features a wide range of components, including a power supply, a voltage regulator, a current sense resistor, and a power MOSFET. The board also includes a user interface, allowing users to easily configure the IC and monitor its performance. The board is designed to be used in a variety of applications, including LED lighting, motor control, and power conversion. With its comprehensive features and easy-to-use design, the ADM00657-ADM00657 evaluation board is an ideal solution for evaluating the performance of the HV9805 IC.
- TypeParameter
- Factory Lead Time14 Weeks
- PackagingBox
- Part StatusActive
- Moisture Sensitivity Level (MSL)1 (Unlimited)
- Number of Outputs1
- Output Voltage430V
- Output Current125mA
- Output Current per Channel125mA
- Utilized IC / PartHV9805
- Supplied ContentsBoard(s)
- Evaluation KitYes
- Current - Output / Channel125mA
- Outputs and Type1, Non-Isolated
- Min Input Voltage (AC)195.5V
- Max Input Voltage (AC)264.5V
- REACH SVHCNo SVHC
- RoHS StatusROHS3 Compliant
| Part Number | Manufacturer | Description | Stock | RFQ |
|---|---|---|---|---|
| Analog Devices Inc. | Multipliers / Dividers RF IF Multiplier | 10000 | BUY | |
| Analog Devices, Inc. | 1281 | RFQ |


Product
Brand
Articles
Tools











