Microchip Technology ADM00686DEMO BOARD MCP39F521 PWR MONITOR
Description
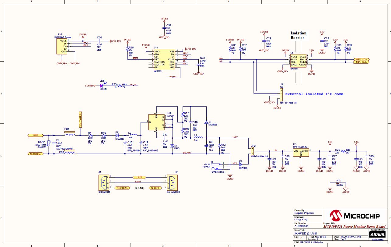
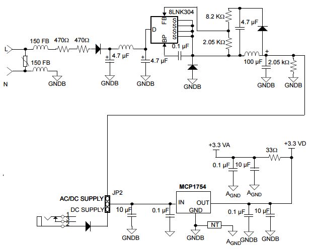
The board is capable of measuring voltage, current, power, energy, and power factor of a single-phase AC power system. It also features a graphical LCD display, which allows users to view the measured values in real-time. The board also includes a USB interface, which allows users to connect the board to a PC for data logging and analysis. The board is powered by a 9V battery and includes a power supply for the MCP39F521 IC. The board is ideal for applications such as energy monitoring, power factor correction, and power quality monitoring.
Specifications
Microchip Technology technical specifications, attributes, parameters and parts with similar specifications to Microchip Technology .
- TypeParameter
- Factory Lead Time14 Weeks
- Published2015
- Part StatusActive
- Moisture Sensitivity Level (MSL)1 (Unlimited)
- TypePower Management
- FunctionEnergy/Power Meter
- Utilized IC / PartMCP39F521
- Supplied ContentsBoard(s), Cable(s)
- Evaluation KitYes
- Secondary AttributesGraphical User Interface, I2C Interface
- RoHS StatusROHS3 Compliant
0 Similar Products Remaining
Technical Documents
Associated Products
| Part Number | Manufacturer | Description | Stock | RFQ |
|---|---|---|---|---|
| Microchip Technology | MICROCHIP - MCP1651R-E/MS - CONTROLLER, BOOST UVLO, SMD, MSOP8 | 191 | RFQ | |
| Microchip Technology | 0 | RFQ | ||
| Microchip Technology | IC REG CTRLR MULT TOPOLOGY 8MSOP | 136 | RFQ |


Product
Brand
Articles
Tools















