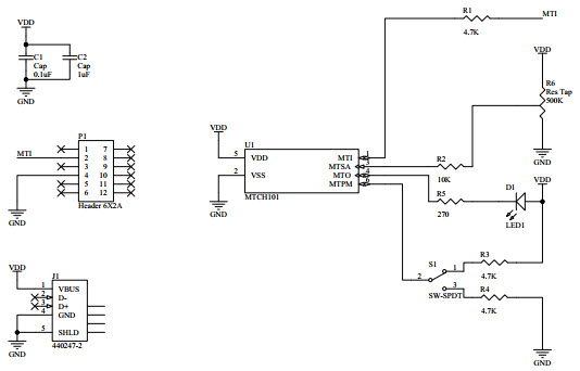
Microchip Technology DM160220MTCH101 Touch Sensing Demo Board
The Microchip Technology DM160220-DM160220 Evaluation Kit for MTCH101 Capacitive Touch Sensor is a comprehensive consumer electronics solution for evaluating and developing capacitive touch sensing applications. This kit includes a DM160220-DM160220 board, a MTCH101 capacitive touch sensor, and a USB cable for connecting the board to a PC. The board features a USB-to-I2C bridge, allowing for easy communication between the board and the PC. The MTCH101 capacitive touch sensor is a low-power, low-cost solution for detecting and tracking finger movements on a variety of surfaces. The evaluation kit also includes a comprehensive set of software tools for developing and testing capacitive touch sensing applications. With this kit, developers can quickly and easily evaluate and develop capacitive touch sensing applications for consumer electronics.
- TypeParameter
- Factory Lead Time14 Weeks
- Published2013
- Part StatusActive
- Moisture Sensitivity Level (MSL)1 (Unlimited)
- Operating Supply Voltage5V
- InterfaceUSB
- Utilized IC / PartMTCH101
- Supplied ContentsBoard(s)
- Evaluation KitYes
- Sensor TypeProximity
- RoHS StatusROHS3 Compliant
- Lead FreeLead Free
| Part Number | Manufacturer | Description | Stock | RFQ |
|---|---|---|---|---|
| Diodes Incorporated | IC VREF SHUNT ADJ SOT23 | 1466 | RFQ |


Product
Brand
Articles
Tools
















