Microchip Technology DM183033MICROCHIP DM183033 PIC18F, INTERNET RADIO, DEMO BOARD
The Microchip Technology DM183033-DM183033 PIC18 MCU Development System is a comprehensive development platform for creating Internet Radio Players, Consumer Electronics, and Automotive Applications. It includes a PIC18 MCU, a development board, and a suite of software tools. The PIC18 MCU is a powerful 8-bit microcontroller with a wide range of peripherals and features, including a 10-bit ADC, multiple communication interfaces, and a wide range of timers and interrupts. The development board includes a USB interface, an LCD display, and a variety of other peripherals. The software tools include a C compiler, an assembler, a debugger, and a simulator. The system also includes a library of sample code and application notes to help developers get started quickly. With its powerful features and comprehensive development tools, the DM183033-DM183033 PIC18 MCU Development System is an ideal platform for creating Internet Radio Players, Consumer Electronics, and Automotive Applications.
- TypeParameter
- Published2008
- Part StatusObsolete
- Moisture Sensitivity Level (MSL)1 (Unlimited)
- TypeReference Design
- FunctionInternet Radio
- Number of Bits8
- Data Bus Width8b
- Utilized IC / PartPIC18F67J60
- Supplied ContentsBoard(s)
- Evaluation KitYes
- Core ArchitecturePIC
- Primary AttributesUses Integrated 10Base-T MAC and PHY to Connect to SHOUTcast Servers
- EmbeddedYes, MCU, 8-Bit
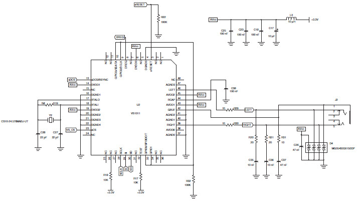
- Secondary AttributesOLED Display, VLSI VS1011E MPEG Audio Codec to Decode MP3s
- REACH SVHCNo SVHC
- Radiation HardeningNo
- RoHS StatusROHS3 Compliant
- Lead FreeLead Free
| Part Number | Manufacturer | Description | Stock | RFQ |
|---|---|---|---|---|
| Microchip Technology | IC SRAM 256KBIT 20MHZ 8SOIC | 0 | BUY | |
| Microchip Technology | MICROCHIP - 23K256-I/ST - SRAM, 256KB, SERIAL, 20MHZ, TSSOP-8 | 10 | RFQ | |
| Microchip Technology | 8-bit Microcontrollers - MCU 128KB FL 12KB RAM 10BASE-T | 1200 | RFQ | |
| Microchip Technology | IC SRAM 256K SPI 20MHZ 8TSSOP | 10000 | BUY | |
| Microchip Technology | IC SRAM 256K SPI 20MHZ 8SOIC | 17 | RFQ | |
| Microchip Technology | IC SRAM 256K SPI 20MHZ 8TSSOP | 10000 | BUY | |
| Microchip Technology | IC REG LIN 3.3V 250MA SOT223-3 | 50000 | BUY | |
| Microchip Technology | MICROCHIP - 23K256-I/SN - SRAM, 32 KB, 32K x 8bit, 2.7V to 3.6V, SOIC, 8 Pins | 5 | RFQ | |
| Microchip Technology | IC SRAM 256KBIT 20MHZ 8TSSOP | 15000 | RFQ | |
| Microchip Technology | MICROCHIP - 23K256-I/P - SRAM, 32 Kbit, 32K x 8bit, 2.7V to 3.6V, DIP, 8 Pins | 4544 | RFQ | |
| Microchip Technology | IC SRAM 256K SPI 20MHZ 8SOIC | 28600 | BUY | |
| Microchip Technology | IC SRAM 256K SPI 20MHZ 8DIP | 9000 | RFQ |


Product
Brand
Articles
Tools















