Microchip Technology MIC3232YMM EVLED Lighting Development Tools
Description
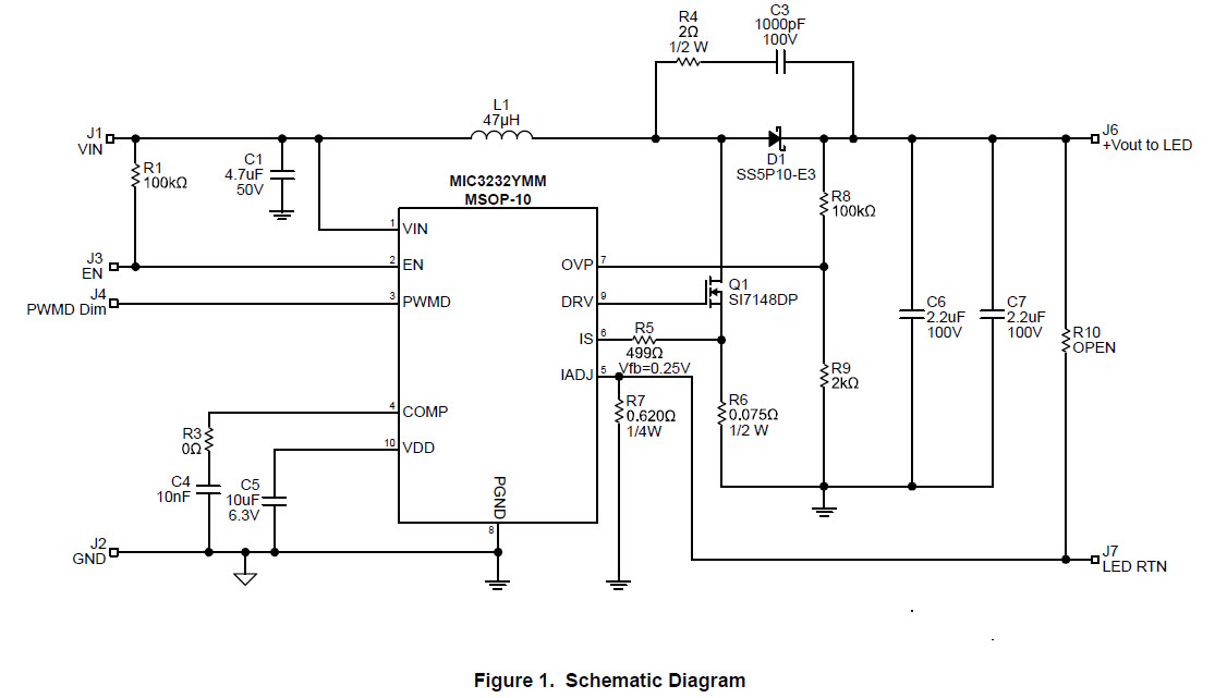
The Microchip Technology MIC3232YMM-EV is a 70W, 6 to 90V DC to DC single output power supply designed for high-power LED lighting applications. It features a wide input voltage range, high efficiency, and low ripple and noise. The MIC3232YMM-EV also has a wide temperature range, making it suitable for a variety of applications. It is designed to provide a reliable and cost-effective solution for powering high-power LED lighting systems.
Specifications
Microchip Technology technical specifications, attributes, parameters and parts with similar specifications to Microchip Technology .
- TypeParameter
- RoHSN
- For Use WithMIC3232
- Factory Pack QuantityFactory Pack Quantity1
- Part # AliasesMIC3232YMM EV
- PackagingBulk
- Operating Supply Voltage6 V to 45 V
- ProductEvaluation Boards
0 Similar Products Remaining
Associated Products
| Part Number | Manufacturer | Description | Stock | RFQ |
|---|---|---|---|---|
| Microchip Technology | IC LED DRVR LIN DIM 20MA 10TMLF | 56000 | BUY |


Product
Brand
Articles
Tools




