Microchip Technology TC650DEMOTemperature Sensor Development Tools For TC650/651
Description
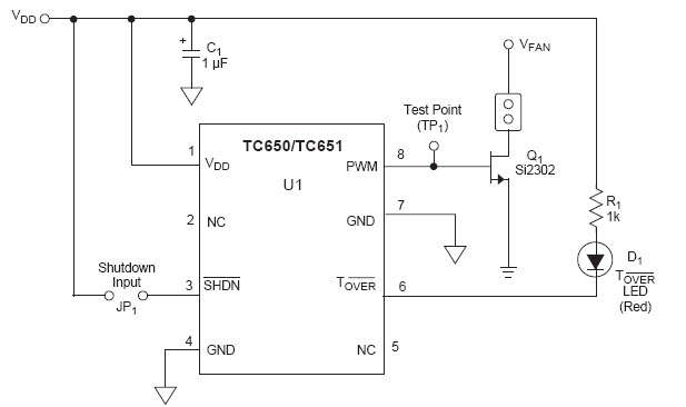
The Microchip Technology TC650DEMO-DEMO Demo Board is a powerful and versatile tool for evaluating the TC650 Fan Control. This board is designed to provide a comprehensive demonstration of the features and capabilities of the TC650 Fan Control. It includes a variety of components, such as a temperature sensor, a fan, a power supply, and a microcontroller. The board also includes a graphical user interface (GUI) that allows users to easily configure and monitor the fan control. The TC650DEMO-DEMO Demo Board is an ideal solution for evaluating the performance of the TC650 Fan Control in a variety of applications, such as computers and peripherals.
Specifications
Microchip Technology technical specifications, attributes, parameters and parts with similar specifications to Microchip Technology .
- TypeParameter
- Published2004
- Part StatusObsolete
- Moisture Sensitivity Level (MSL)1 (Unlimited)
- TypePower Management
- Base Part NumberTC650
- FunctionFan Controller
- Utilized IC / PartTC650
- Supplied ContentsBoard(s)
- Evaluation KitYes
- RoHS StatusROHS3 Compliant
- Lead FreeLead Free
0 Similar Products Remaining
Technical Documents
Associated Products
| Part Number | Manufacturer | Description | Stock | RFQ |
|---|---|---|---|---|
| Microchip Technology | Temp Sensors - Integrated with Brushless DC Fan Controllers W/ Over Temp Alert | 28 | BUY | |
| Microchip Technology | MICROCHIP TC651ACVUA IC, TEMP SENSOR, FAN, CTRLR, 8MSOP | 213 | BUY | |
| Microchip Technology | Temp Sensors - Integrated with Brushless DC Fan Controllers W/ Over Temp Alert | 28 | BUY | |
| Microchip Technology | THERMOSTAT 65DEGC ACTV LOW 8MSOP | 40 | BUY | |
| Microchip Technology | Temp Sensors - Integrated with Brushless DC Fan Controllers W/ Over Temp Alert | 500 | BUY | |
| Microchip Technology | THERMOSTAT 65DEGC ACTV LOW 8MSOP | 367 | BUY | |
| Microchip Technology | MICROCHIP TC651BEVUA IC, TEMP SENSOR, FAN, CTRLR, 8MSOP | 68 | BUY | |
| Microchip Technology | MICROCHIP TC651AGVUA IC, TEMP SENSOR, FAN, CTRLR, 8MSOP | 114 | BUY | |
| Microchip Technology | THERMOSTAT 65DEGC ACTV LOW 8MSOP | 36 | BUY | |
| Microchip Technology | Temp Sensors - Integrated with Brushless DC Fan Controllers W/ Over Temp Alert | 36 | BUY | |
| Microchip Technology | TC651AE Series 5.5 V -25 to 70°C Temp Sensor/DC Fan Control - MSOP-8 T/R | 28 | BUY | |
| Microchip Technology | Temp Sensors - Integrated with Brushless DC Fan Controllers W/ Over Temp Alert | 28 | BUY |
Load more


Product
Brand
Articles
Tools




