MikroElektronika MIKROE-3246PRESSURE 7 CLICK
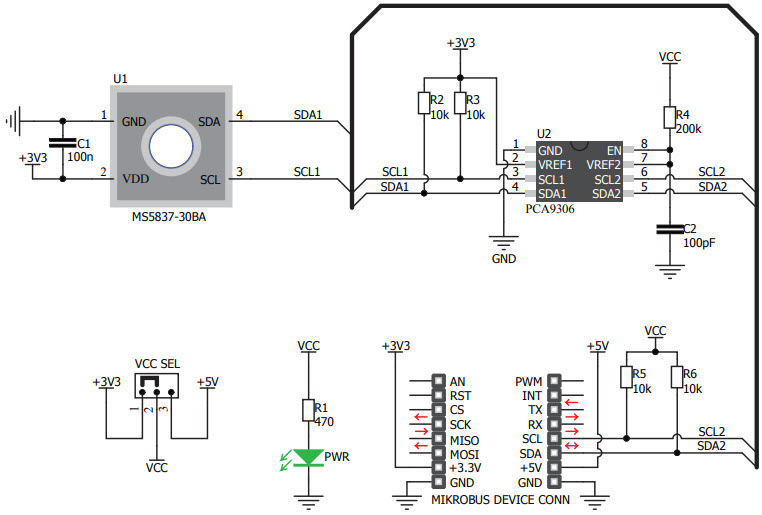
The MikroElektronika MIKROE-3246 Pressure 7 Click Board is a digital barometric pressure and temperature sensor designed for medical and healthcare applications. It is based on the MS5837 digital barometric pressure and temperature sensor, which provides accurate and reliable readings of atmospheric pressure and temperature. The board is equipped with a range of features, including a low power consumption, a wide operating temperature range, and a high resolution of 0.1 mbar. It is also capable of measuring pressure up to 700 mbar and temperature from -40°C to +85°C. The board is easy to use and can be connected to a variety of microcontrollers and development boards. It is ideal for applications such as medical and healthcare monitoring, weather forecasting, and altitude measurement.
- TypeParameter
- Factory Lead Time4 Weeks
- Part StatusActive
- Moisture Sensitivity Level (MSL)1 (Unlimited)
- TypeSensor
- FunctionPressure
- Utilized IC / PartMS5837
- ContentsBoard(s)
- PlatformmikroBUS™ Click™
- RoHS StatusROHS3 Compliant
| Part Number | Manufacturer | Description | Stock | RFQ |
|---|---|---|---|---|
| Texas Instruments | TEXAS INSTRUMENTS PCA9306DCTT 2 BIT VOLTAGE LEVEL TRANSLATOR, SSOP8 | 23 | RFQ | |
| NXP USA Inc. | NXPPCA9306D,118IC, I2C BUS/SMBUS LEVEL XLATOR, SOIC-8 | 0 | RFQ | |
| Texas Instruments | TEXAS INSTRUMENTS PCA9306YZTR IC, SMBus, 5.5V, DSBGA-8 | 21000 | RFQ | |
| NXP Semiconductors | Voltage Level Translator 2-CH Bidirectional 8-Pin TSSOP T/R | 0 | RFQ | |
| Texas Instruments | TEXAS INSTRUMENTS PCA9306DQER. IC, SMBus, 5V, X2SON-8 | 15000 | RFQ | |
| Texas Instruments | IC TRNSLTR BIDIRECTIONAL US8 | 6000 | RFQ | |
| ON Semiconductor | IC BUS TRANSLATOR I2C 8UDFN | 9000 | BUY |


Product
Brand
Articles
Tools


















