MikroElektronika MIKROE-3274MAGNETIC LINEAR CLICK
Description
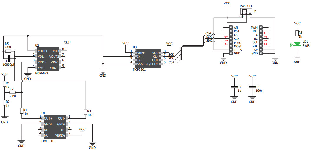
The MikroElektronika MIKROE-3274 Magnetic Linear Click Board HMC1501 Magneto Resistive Sensor is a powerful instrumentation and measurement tool. It is designed to measure the strength of a magnetic field in three axes. The board features a Honeywell HMC1501 magneto resistive sensor, which is capable of detecting magnetic fields up to ±2.5 Gauss. The board also includes a 3.3V regulator, allowing it to be powered from a 5V supply. The board is easy to use and can be connected to a microcontroller via a mikroBUS socket. It is ideal for applications such as robotics, navigation, and industrial automation.
Specifications
MikroElektronika technical specifications, attributes, parameters and parts with similar specifications to MikroElektronika .
- TypeParameter
- Factory Lead Time4 Weeks
- Part StatusActive
- Moisture Sensitivity Level (MSL)1 (Unlimited)
- TypeSensor
- FunctionMagnetic
- Utilized IC / PartHMC1501
- ContentsBoard(s)
- PlatformmikroBUS™ Click™
- RoHS StatusROHS3 Compliant
0 Similar Products Remaining
Technical Documents
Associated Products
| Part Number | Manufacturer | Description | Stock | RFQ |
|---|---|---|---|---|
| Microchip Technology | IC FLASH 64M SPI 104MHZ 8WDFN | 5 | RFQ | |
| Microchip Technology | IC FLASH 64M SPI 104MHZ 8SOIJ | 2680 | RFQ | |
| Microchip | Complete Step Down Regulator, 4.4V to 50V, TDFN-8, RoHS | 3300 | RFQ | |
| Microchip Technology | IC REG BUCK ADJ 0.5A SOT23-6 | 515 | RFQ | |
| Microchip Technology | MICROCHIP - MCP9700AT-E/TT - Temperature Sensor IC, Voltage, ± 2°C, 0 °C, 70 °C, SOT-23, 3 Pins | 3144 | RFQ | |
| NXP USA Inc. | PTN5150A Series 2.7 to 5.5 V CC Logic for USB Type-C Applications - XFQFN-12 | 1180 | RFQ | |
| Microchip Technology | MICROCHIP - MCP9700AT-E/LT - TEMPERATURE SENSOR, 1C, 5-SC70 | 22 | RFQ | |
| Microchip Technology | IC TRANSCEIVER FULL 2/2 24SQFN | 10000 | RFQ |


Product
Brand
Articles
Tools



















