NXP USA Inc. KIT33810EKEVMEPower Management IC Development Tools AUTOMOTIVE ENGINE CONTROL
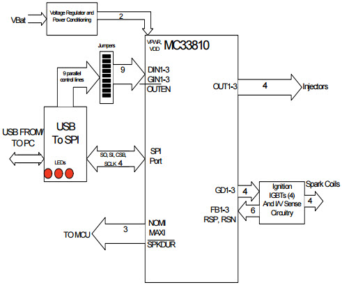
The NXP Semiconductors KIT33810EKEVME-EKEVME is an evaluation kit for the MC33810EK Automotive Engine Control. This kit is designed for automotive and transportation applications, and provides a comprehensive set of tools for evaluating the MC33810EK. It includes a development board, a power supply, a USB cable, and a set of software tools. The development board features a variety of connectors and components, including a CAN transceiver, a LIN transceiver, and a JTAG connector. The software tools provide a graphical user interface for configuring the MC33810EK, as well as a library of example programs. The KIT33810EKEVME-EKEVME is an ideal solution for automotive and transportation engineers who need to evaluate the MC33810EK for their applications.
- TypeParameter
- Factory Lead Time15 Weeks
- Published2006
- Part StatusActive
- Moisture Sensitivity Level (MSL)1 (Unlimited)
- TypePower Management
- FunctionEngine Control
- Utilized IC / PartMC33810
- Supplied ContentsBoard(s), Cable(s)
- Primary Attributes8-Channel (Octal)
- EmbeddedNo
- Secondary AttributesSPI Interface
- RoHS StatusROHS3 Compliant
| Part Number | Manufacturer | Description | Stock | RFQ |
|---|---|---|---|---|
| Microchip Technology | IC DRIVER MOSF 12A LO SIDE 8SOIC | 10 | RFQ |


Product
Brand
Articles
Tools










