NXP USA Inc. KIT33813AEEVBEMC33813 - Power Management, Engine Control Evaluation Board
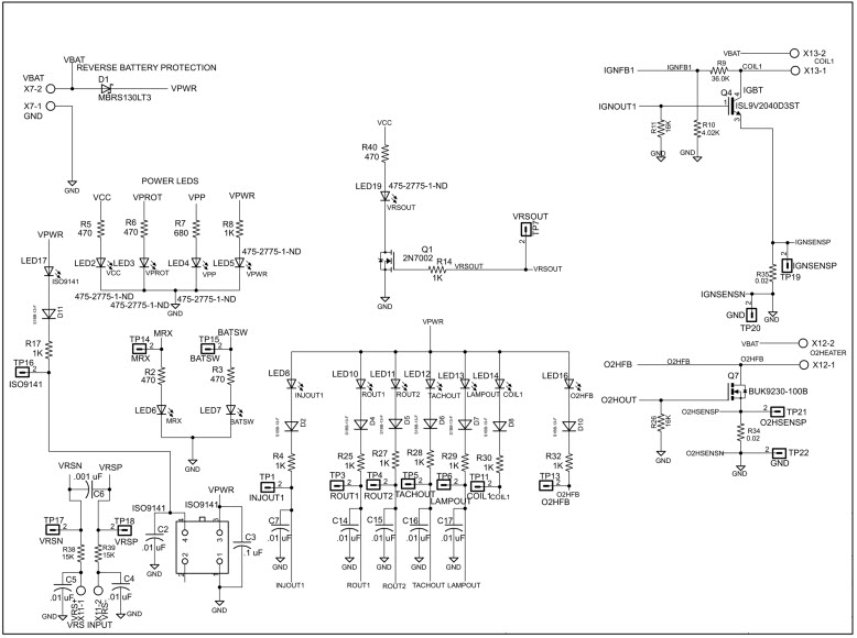
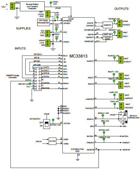
The NXP Semiconductors KIT33813AEEVBE-AEEVBE is an evaluation kit featuring the MC33813 one cylinder small engine control IC. This IC is designed for automotive and transportation applications, providing a cost-effective solution for controlling the operation of small engines. The kit includes a reference design board, a power supply, and a set of components to help evaluate the performance of the MC33813. It also includes a comprehensive set of documentation, including a user manual, application notes, and a software package. The MC33813 is capable of controlling the ignition timing, fuel injection, and other engine parameters, allowing for improved engine performance and fuel efficiency. The kit is ideal for automotive and transportation applications, providing a reliable and cost-effective solution for controlling small engines.
- TypeParameter
- Factory Lead Time15 Weeks
- Published2004
- Part StatusActive
- Moisture Sensitivity Level (MSL)1 (Unlimited)
- TypePower Management
- FunctionEngine Control
- Utilized IC / PartMC33813
- Supplied ContentsBoard(s)
- Secondary AttributesSPI Interface
- RoHS StatusROHS3 Compliant
| Part Number | Manufacturer | Description | Stock | RFQ |
|---|---|---|---|---|
| Microchip Technology | IC DRIVER MOSF 12A LO SIDE 8SOIC | 10 | RFQ |


Product
Brand
Articles
Tools














