NXP USA Inc. MPC5748G-GW-RDBMPC5748G ETHERNET GATEWAY
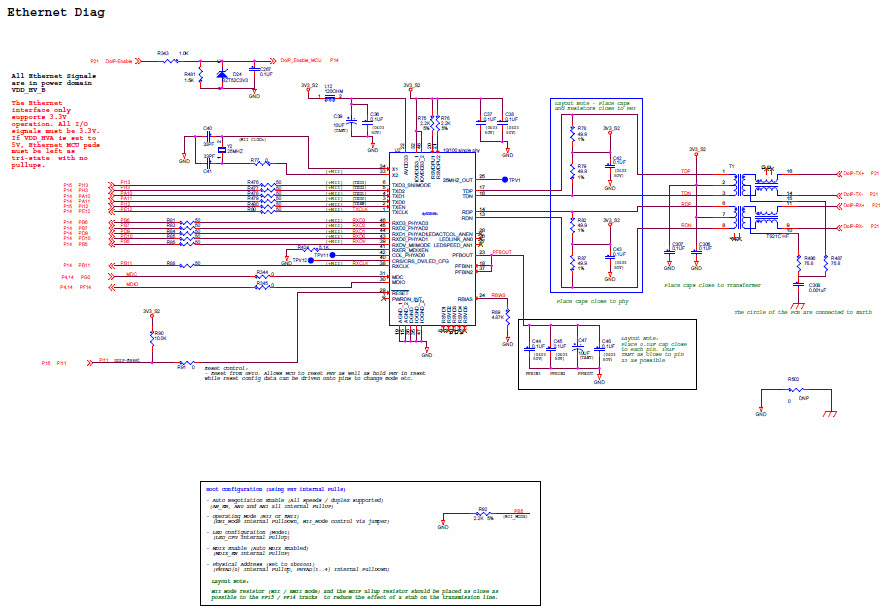
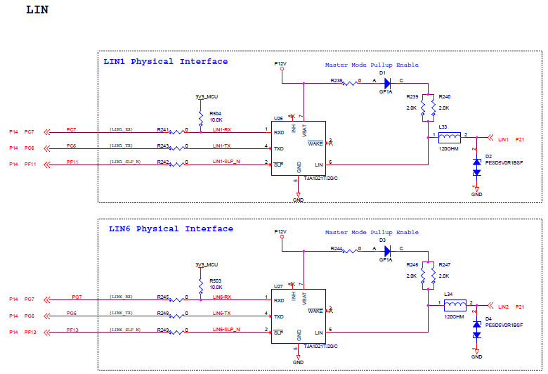
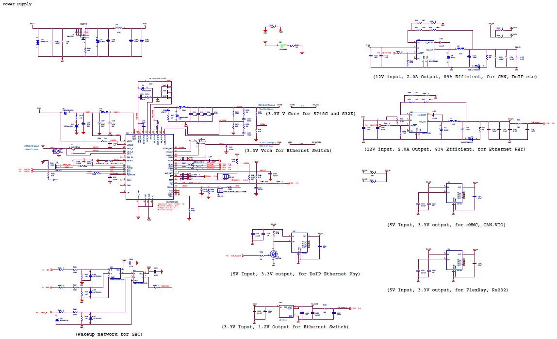
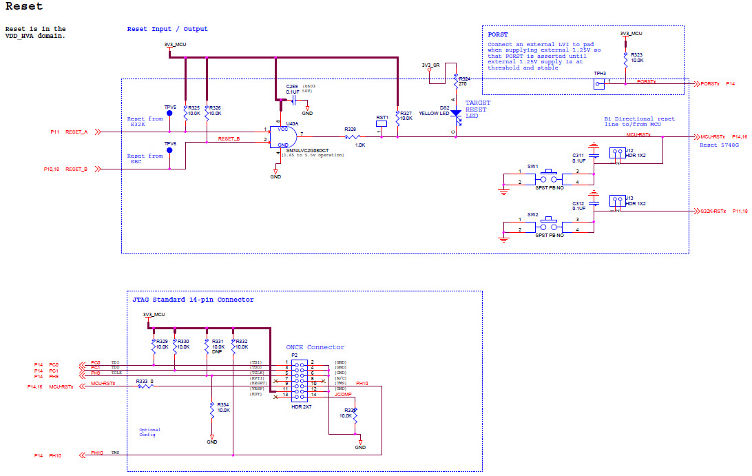
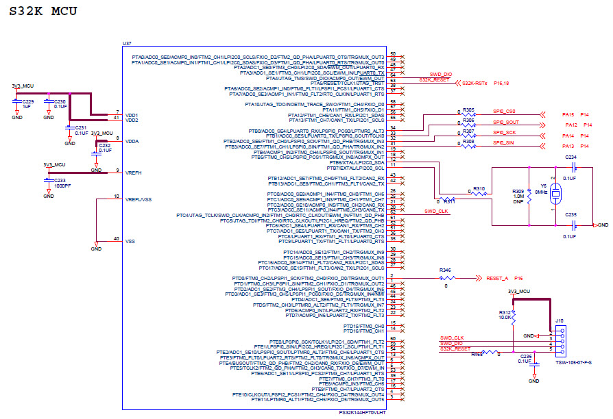
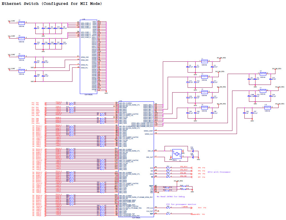
The NXP Semiconductors MPC5748G-GW-RDB is a secure Ethernet gateway reference design for automotive and transportation applications. It is based on the MPC5748G microcontroller and provides a secure, high-performance, low-power solution for connecting automotive and transportation systems to the Internet of Things (IoT). The reference design includes a secure Ethernet gateway, a secure bootloader, and a secure communication stack. It also features a secure bootloader, secure communication stack, and secure storage. The reference design is designed to meet the stringent requirements of automotive and transportation applications, including high-speed data transfer, secure communication, and low power consumption. It is also designed to be compatible with a variety of automotive and transportation protocols, including CAN, LIN, and FlexRay.
- TypeParameter
- Factory Lead Time2 Weeks
- Mounting TypeFixed
- Part StatusActive
- TypeMCU 32-Bit
- Core Processore200
- Utilized IC / PartMPC5748G
- ContentsBoard(s)
- Board TypeEvaluation Platform
- RoHS StatusROHS3 Compliant
| Part Number | Manufacturer | Description | Stock | RFQ |
|---|---|---|---|---|
| STMicroelectronics | STMICROELECTRONICS - LD1117S12TR - Fixed LDO Voltage Regulator, 1.4V to 15V, 1.1V Dropout, 1.2Vout, 800mAout, SOT-223-3 | 2091 | RFQ | |
| NXP USA Inc. | System Basis Chip, DCDC 2.2A Vcore LDT, CAN, LIN, LQFP48EP, tray | 2524 | RFQ | |
| Microchip Technology | IC OPAMP GP 2 CIRCUIT 8SOIC | 300 | RFQ | |
| Texas Instruments | IC TRANSCEIVER 1/1 48LQFP | 0 | RFQ | |
| Texas Instruments | IC GATE AND 2CH 2-INP SM8 | 10000 | RFQ | |
| Infineon Technologies | IC HIGH SIDE SWITCH IPS 8SOIC | 0 | RFQ | |
| Texas Instruments | IC REG BUCK ADJ 5A TO263-7 | 1 | RFQ | |
| NXP USA Inc. | NXP - SJA1105TELY - ETHERNET SWITCH, AEC-Q100, 1GBPS, LFBGA | 1815 | RFQ | |
| NXP USA Inc. | IC TXRX LIN 2.1/SAE J2602 8-SOIC | 2500 | BUY | |
| EPSON | CRYSTAL 25.0000MHZ 18PF SMD | 357 | BUY |


Product
Brand
Articles
Tools












































































