ON Semiconductor NCP5104BA36WGEVBEVAL BOARD FOR NCP5104BA36WG
Description
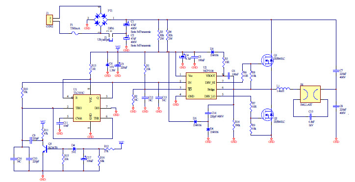
The NCP5104BA36WGEVB-WGEVB is an evaluation board for the NCP5104, a high voltage power gate driver and lighting control IC. It is designed to provide a 36-W ballast for controlling the power of lighting systems. The board features a wide range of features, including a high voltage input, adjustable output current, and a wide range of protection features. It is suitable for use in a variety of lighting applications, including LED lighting, fluorescent lighting, and HID lighting. The board is also designed to be easy to use, with a simple user interface and a wide range of documentation and support.
Specifications
ON Semiconductor technical specifications, attributes, parameters and parts with similar specifications to ON Semiconductor .
- TypeParameter
- Published2009
- Part StatusActive
- Moisture Sensitivity Level (MSL)1 (Unlimited)
- Connector TypePower
- TypeOpto/Lighting
- FunctionBallast Control
- Output Current370mA
- Utilized IC / PartNCP5104
- Supplied ContentsBoard(s)
- Evaluation KitYes
- Primary AttributesOutput Power 36W, PL-L Type
- EmbeddedNo
- Secondary AttributesInput Range 85 ~ 145 VAC or 184 ~ 265 VAC
- Radiation HardeningNo
- RoHS StatusROHS3 Compliant
0 Similar Products Remaining
Technical Documents
Associated Products
| Part Number | Manufacturer | Description | Stock | RFQ |
|---|---|---|---|---|
| Microchip Technology | IC EEPROM 1K SPI 2MHZ 8TSSOP | 100 | BUY | |
| Microchip | EEPROM Serial-Microwire 1K-bit 64 x 16 3.3V/5V 8-Pin TSSOP T/R | 0 | RFQ | |
| FTDI, Future Technology Devices International Ltd | IC USB HS DUAL UART/FIFO 64-QFN | 0 | RFQ | |
| Abracon LLC | CRYSTAL 12.0000MHZ 10PF SMD | 0 | RFQ |


Product
Brand
Articles
Tools





