ON Semiconductor NCP5181BAL36WEVBBOARD EVAL NCP5181 36 W BALLAST
Description
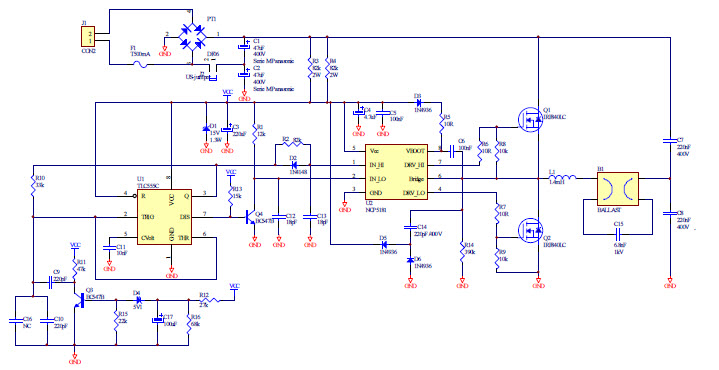
The NCP5181BAL36WEVB-WEVB is an evaluation board for the NCP5181, a 36-W ballast, high voltage power MOSFET driver, and lighting control IC. It is designed to provide a platform for testing and evaluating the NCP5181 in a variety of lighting applications. The board features a wide range of components, including a high voltage MOSFET, a high voltage transformer, a high voltage rectifier, and a high voltage capacitor. It also includes a low voltage power supply, a microcontroller, and a variety of other components. The board is designed to be used with the NCP5181 to provide a complete lighting control solution.
Specifications
ON Semiconductor technical specifications, attributes, parameters and parts with similar specifications to ON Semiconductor .
- TypeParameter
- Factory Lead Time113 Weeks
- Published2006
- Part StatusActive
- Moisture Sensitivity Level (MSL)1 (Unlimited)
- TypeOpto/Lighting
- FunctionBallast Control
- Utilized IC / PartNCP5181
- Supplied ContentsBoard(s)
- Evaluation KitYes
- Radiation HardeningNo
- RoHS StatusROHS3 Compliant
0 Similar Products Remaining


Product
Brand
Articles
Tools

