ON Semiconductor NCV7718GEVBEVAL BOARD NCV7718G
Description
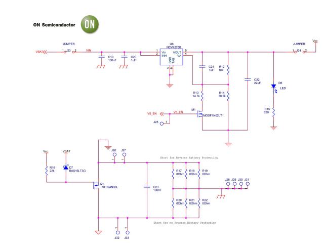
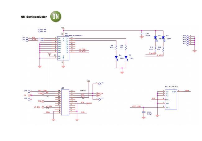
The ON Semiconductor NCV7718GEVB-GEVB is an evaluation board for the NCV7718 Hex Half Bridge Driver with Protection Features. This board is designed for automotive and transportation applications, and provides a convenient platform for evaluating the features and performance of the NCV7718. It includes a wide range of protection features, such as over-voltage, under-voltage, over-temperature, and over-current protection. The board also includes a variety of test points and connectors for easy connection to external components. The NCV7718GEVB-GEVB is a great tool for evaluating the performance of the NCV7718 in automotive and transportation applications.
Specifications
ON Semiconductor technical specifications, attributes, parameters and parts with similar specifications to ON Semiconductor .
- TypeParameter
- Published2012
- Part StatusActive
- Moisture Sensitivity Level (MSL)1 (Unlimited)
- TypePower Management
- FunctionMotor Controller/Driver
- Utilized IC / PartNCV7718
- Supplied ContentsBoard(s)
- Evaluation KitYes
- Primary Attributes6 Half Bridge Drivers
- EmbeddedNo
- Secondary AttributesSPI Interface
- RoHS StatusROHS3 Compliant
0 Similar Products Remaining
Technical Documents
Associated Products
| Part Number | Manufacturer | Description | Stock | RFQ |
|---|---|---|---|---|
| Texas Instruments | IC REG BUCK BOOST ADJ 2A 10WSON | 250 | RFQ | |
| STMicroelectronics | IC MCU 32BIT 128KB FLASH 48LQFP | 43640 | RFQ | |
| Texas Instruments | IC REG BUCK BOOST ADJ 2A 10WSON | 25840 | RFQ | |
| ON Semiconductor | IC GATE NAND 1CH 2-INP SC-70-5 | 3896 | BUY | |
| Texas Instruments | Conv DC-DC 2.5V to 12V Step Down/Step Up Single-Out 2.5V to 8V 1A 10-Pin WSON EP T/R | 200 | RFQ |


Product
Brand
Articles
Tools












