STMicroelectronics STEVAL-IHM042V1BOARD DEMO LV STM32F303 L6230
Description
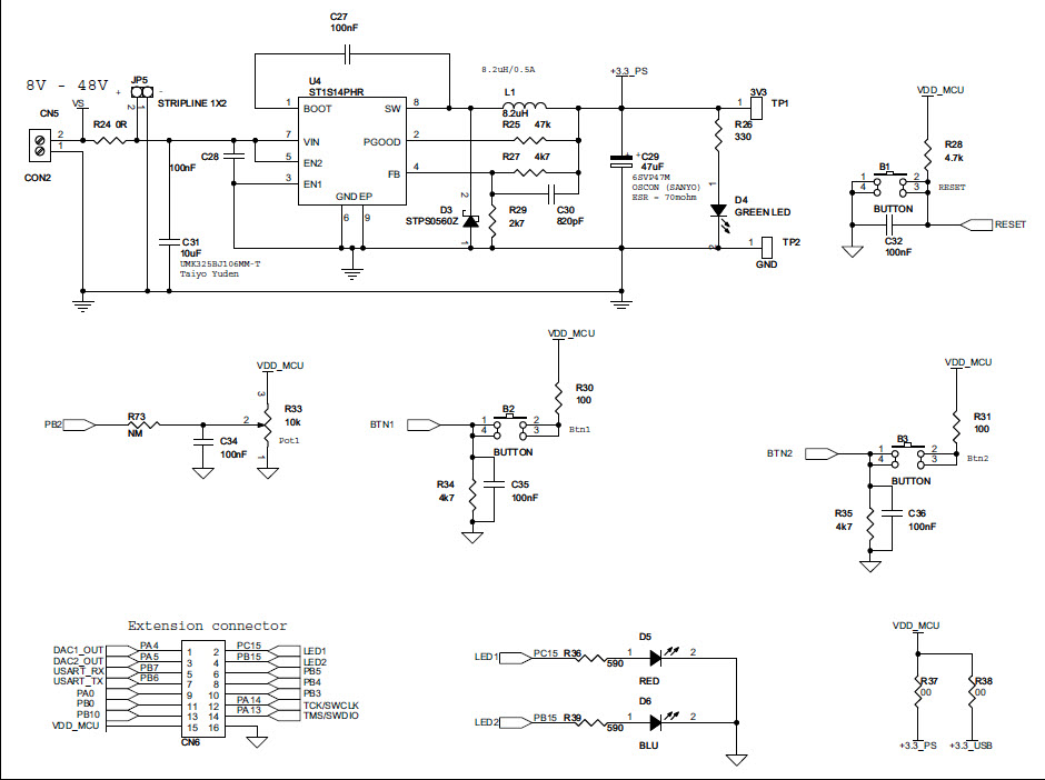
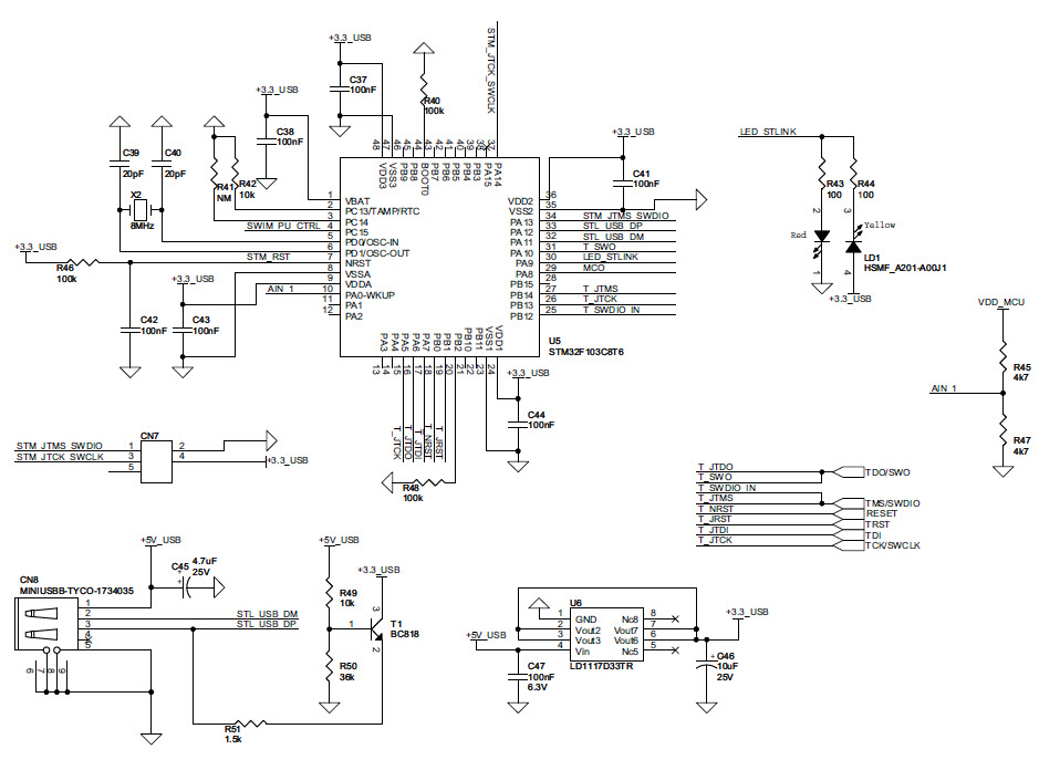
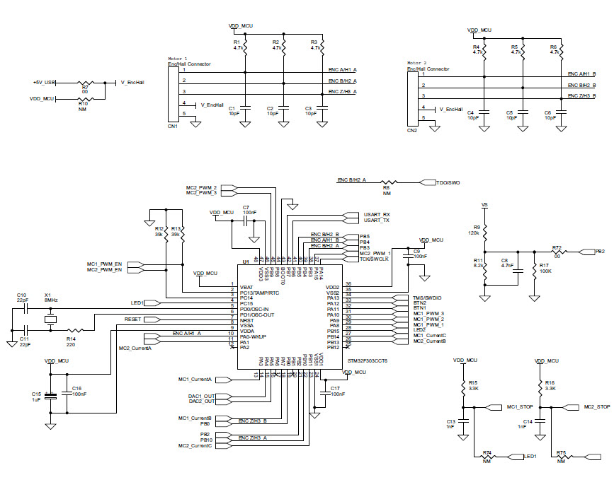
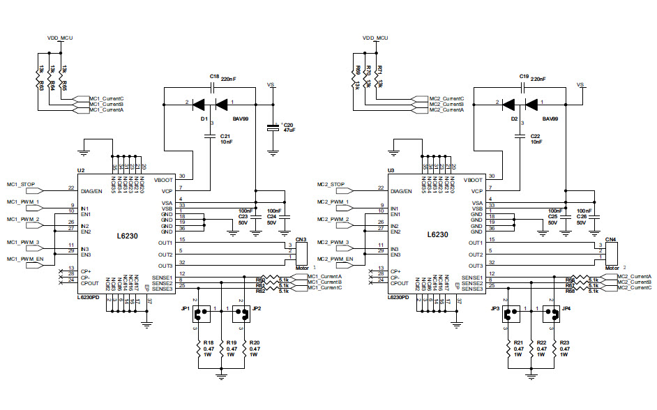
The STMicroelectronics STEVAL-IHM042V1 is an evaluation board based on the STM32F303CC microcontroller and the L6230 compact, low-voltage dual motor control IC. It is designed for industrial applications and provides a complete solution for the control of two brushless DC motors. The board features a wide range of peripherals, including a USB port, a CAN transceiver, a 3-axis accelerometer, a 3-axis gyroscope, a 3-axis magnetometer, a temperature sensor, and a humidity sensor. It also includes a power supply circuit, a motor control circuit, and a user interface. The board is designed to be used with the STM32Cube software development environment, which provides a comprehensive set of tools for developing and debugging applications.
Specifications
STMicroelectronics technical specifications, attributes, parameters and parts with similar specifications to STMicroelectronics .
- TypeParameter
- Part StatusActive
- Moisture Sensitivity Level (MSL)1 (Unlimited)
- TypePower Management
- FunctionMotor Controller/Driver
- InterfaceSerial, USB
- Utilized IC / PartL6230, STM32F303
- Supplied ContentsBoard(s)
- Evaluation KitYes
- Primary AttributesPermanent Magnet Synchronous Motors (PMSM)
- EmbeddedYes, MCU, 32-Bit
- RoHS StatusROHS3 Compliant
- Lead FreeLead Free
0 Similar Products Remaining
Technical Documents
Associated Products
| Part Number | Manufacturer | Description | Stock | RFQ |
|---|---|---|---|---|
| Analog Devices Inc. | ANALOG DEVICES AD8318ACPZ-REEL7LOGARITHMIC AMPLIFIER, 12NS, LFCSP-16 | 150 | RFQ | |
| Analog Devices Inc. | IC AMP 10MHZ-3GHZ VGA RF 24LFCSP | 45 | RFQ | |
| Analog Devices Inc. | IC RF DETECT 1MHZ-8GHZ 16LFCSP | 22 | BUY | |
| Analog Devices, Inc. | 16 | RFQ | ||
| Analog Devices, Inc. | 1000 | RFQ | ||
| Analog Devices Inc. | IC AMP/ATTENUATOR RF VAR 24LFCSP | 1 | RFQ |


Product
Brand
Articles
Tools

















