STMicroelectronics STEVAL-ISC004V1STEVAL-ISC004V1
Description
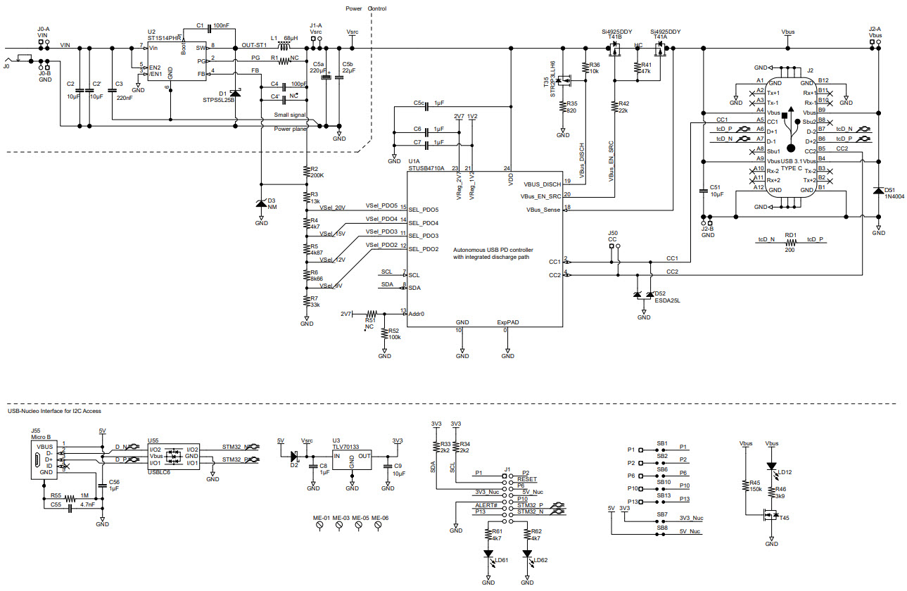
The STMicroelectronics STEVAL-ISC004V1, STEVAL-ISC004V1, STUSB4710A Evaluation Board (with on-board DC-DC) is a consumer electronics evaluation board designed to evaluate the STUSB4710A USB Type-C and Power Delivery controller. It is a complete solution for testing and evaluating the STUSB4710A controller, featuring an on-board DC-DC converter, a USB Type-C receptacle, and a USB Type-C plug. The board also includes a USB Type-C cable, a USB Type-C to USB Type-A adapter, and a USB Type-C to USB Type-C adapter. The board is ideal for testing and evaluating the STUSB4710A controller in consumer electronics applications such as smartphones, tablets, and other USB Type-C enabled devices.
Specifications
STMicroelectronics technical specifications, attributes, parameters and parts with similar specifications to STMicroelectronics .
- TypeParameter
- Part StatusActive
- Moisture Sensitivity Level (MSL)1 (Unlimited)
- TypePower Management
- FunctionUSB Type-C® Power Delivery (PD)
- Utilized IC / PartSTUSB4710A
- Supplied ContentsBoard(s)
- EmbeddedNo
- RoHS StatusROHS3 Compliant
0 Similar Products Remaining
Technical Documents
Associated Products
| Part Number | Manufacturer | Description | Stock | RFQ |
|---|---|---|---|---|
| Analog Devices, Inc. | 0 | RFQ | ||
| Analog Devices Inc. | Audio Amp Microphone 1-CH Mono Class-AB 10-Pin MSOP T/R | 44 | BUY | |
| Analog Devices Inc. | IC PREAMP AUDIO MONO AB 10MSOP | 0 | RFQ |


Product
Brand
Articles
Tools











