STMicroelectronics STEVAL-CCC002V1EVAL BRD STUSB1600A CONTROLLER
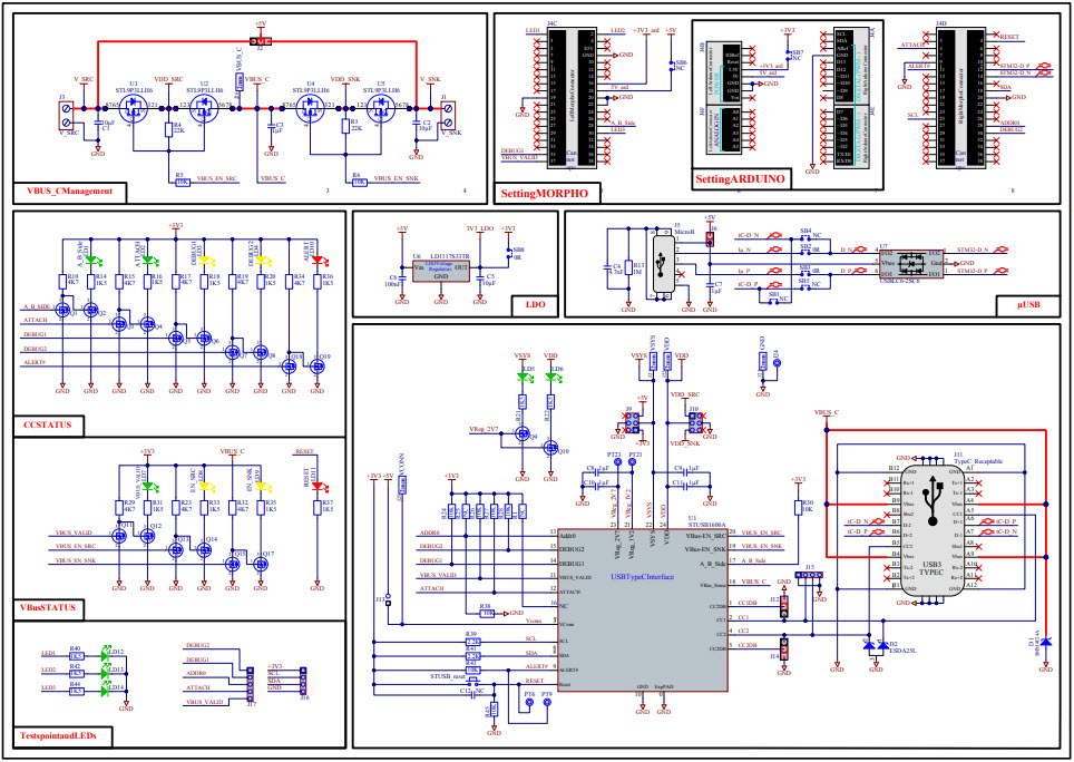
The STMicroelectronics STEVAL-CCC002V1, STEVAL-CCC002V1, STUSB1600A Type-C Controller Evaluation Board is a comprehensive evaluation platform for the STUSB1600A Consumer Electronics Controller IC. It is designed to enable engineers to quickly and easily evaluate the features and performance of the STUSB1600A IC. The board includes a USB Type-C receptacle, a USB Type-C plug, and a USB Type-C cable, allowing for easy connection to a host device. The board also includes a USB Type-C power delivery controller, a USB Type-C port controller, and a USB Type-C switch, allowing for the evaluation of the STUSB1600A IC's power delivery, port control, and switch control features. The board also includes a variety of LEDs and push buttons, allowing for the evaluation of the STUSB1600A IC's GPIO features. The board is designed to be used with the STM32CubeMX software, allowing for easy configuration and evaluation of the STUSB1600A IC.
- TypeParameter
- Part StatusActive
- Moisture Sensitivity Level (MSL)1 (Unlimited)
- TypeInterface
- FunctionUSB Type-C™
- Utilized IC / PartSTUSB1600A
- Supplied ContentsBoard(s)
- EmbeddedNo
- RoHS StatusROHS3 Compliant
| Part Number | Manufacturer | Description | Stock | RFQ |
|---|---|---|---|---|
| STMicroelectronics | SPECIALTY ANALOG CIRCUIT, BGA6, 2 X 2 MM, 0.9 MM HEIGHT, ROHS COMPLIANT, HLGA-6 | 395 | RFQ | |
| STMicroelectronics | IC MEMS AUDIO SENSOR | 0 | RFQ | |
| STMicroelectronics | CONSUMER MEMS | 11399 | RFQ | |
| STMicroelectronics | SENSOR DIGITAL -40C-125C 6UDFN | 7768 | RFQ | |
| STMicroelectronics | ACCELEROMETER 3-AXIS 16LGA | 97 | BUY | |
| STMicroelectronics | SENSOR TEMPERATURE SMBUS 6UDFN | 1387 | RFQ | |
| STMicroelectronics | ULTRA-COMPACT HIGH-PERFORMANCE E | 80000 | RFQ | |
| STMicroelectronics | E-COMPASS | 60000 | RFQ | |
| STMicroelectronics | STMICROELECTRONICS - LSM6DSOXTR - Modul MEMS, seria iNEMO LSM6D, IMU, 3V do 3.6V, ±16g, LGA-14 | 25000 | RFQ | |
| STMicroelectronics | ACCEL 2-16G I2C/SPI 12LGA | 110880 | RFQ |


Product
Brand
Articles
Tools




















