STMicroelectronics STEVAL-USBPD45C45 W USB TYPE-C POWER DELI
Description
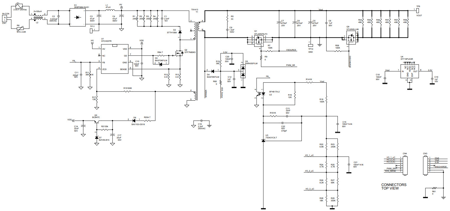
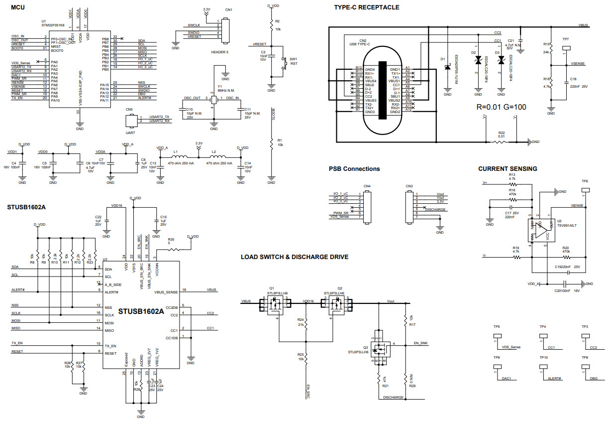
The STMicroelectronics STEVAL-USBPD45C is a 45W USB Type-C Power Delivery Adapter Reference Design based on STCH03, STM32F051 and STUSB1602A. It is designed for consumer electronics applications and provides a complete solution for USB Type-C power delivery. The STEVAL-USBPD45C features a USB Type-C port with Power Delivery support, allowing for up to 45W of power delivery. It also includes a STM32F051 microcontroller and STUSB1602A USB Type-C port controller, providing a complete solution for USB Type-C power delivery. The STEVAL-USBPD45C is designed to be easy to use and provides a reliable and cost-effective solution for consumer electronics applications.
Specifications
STMicroelectronics technical specifications, attributes, parameters and parts with similar specifications to STMicroelectronics .
- TypeParameter
- Factory Lead Time26 Weeks
- Part StatusActive
- Moisture Sensitivity Level (MSL)1 (Unlimited)
- TypeInterface
- FunctionUSB Type-C™
- Utilized IC / PartSTUSB1602A
- Supplied ContentsBoard(s)
- EmbeddedYes, MCU, 32-Bit
- Secondary AttributesGraphical User Interface
0 Similar Products Remaining
Technical Documents
Associated Products
| Part Number | Manufacturer | Description | Stock | RFQ |
|---|---|---|---|---|
| Abracon LLC | CRYSTAL 8.0000MHZ 10PF SMD | 3100 | RFQ | |
| STMicroelectronics | MCU 32-bit STM32 ARM Cortex M0 RISC 64KB Flash 2.5V/3.3V 32-Pin UFQFPN EP Tray | 3000 | BUY | |
| STMicroelectronics | GENERAL PURPOSE ANALOG & RF | 20 | BUY | |
| STMicroelectronics | IC OPAMP GP 20MHZ RRO SOT23-5 | 6000 | RFQ | |
| STMicroelectronics | DIODE SCHOTTKY 70V 70MA SOD523 | 0 | RFQ | |
| STMicroelectronics | IC REG LINEAR 3.3V 85MA 8DFN | 80 | RFQ | |
| STMicroelectronics | OFFLINE PWM CONTROLLER FOR LOW S | 434 | RFQ | |
| STMicroelectronics | IC VREF SHUNT ADJ SOT23-3 | 0 | RFQ |


Product
Brand
Articles
Tools






















