STMicroelectronics X-NUCLEO-USBPDM1NUCLEO TYPE-C PWR DELIVERY SINK
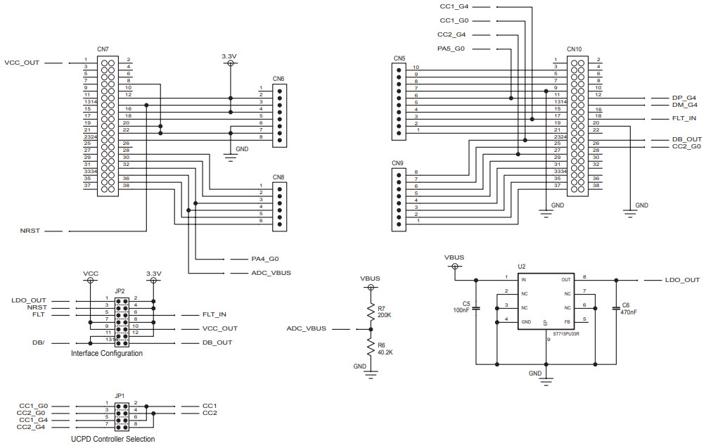
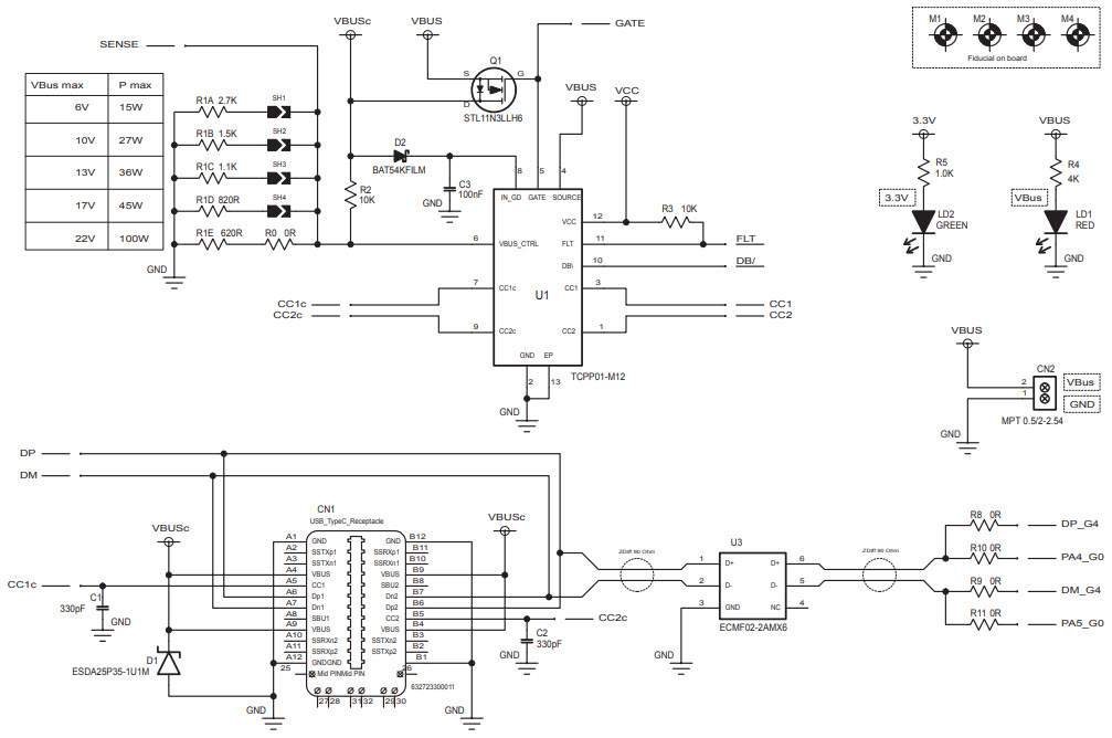
The STMicroelectronics X-NUCLEO-USBPDM1 is a USB Type-C Power Delivery SINK Expansion Board based on the TCPP01-M12 for STM32 Nucleo. It is designed for medical and healthcare applications, providing a reliable and safe power delivery solution. The board features a USB Type-C receptacle, a USB Type-C plug, and a USB Type-C cable. It also includes a USB Type-C power delivery controller, a USB Type-C power delivery switch, and a USB Type-C power delivery charger. The board is compliant with USB Power Delivery 3.0 and USB Type-C specifications, and supports up to 100W of power delivery. It also features over-voltage, over-current, and short-circuit protection, as well as temperature monitoring and protection. The board is ideal for medical and healthcare applications, providing a reliable and safe power delivery solution.
- TypeParameter
- Part StatusActive
- Moisture Sensitivity Level (MSL)1 (Unlimited)
- TypePower Management
- FunctionPower Supply
- Utilized IC / PartTCPP01-M12
- ContentsBoard(s)
- PlatformNucleo
- RoHS StatusROHS3 Compliant


Product
Brand
Articles
Tools








