STMicroelectronics STEVAL-MKI202V1KSTDS75 EVAL BOARD
Description
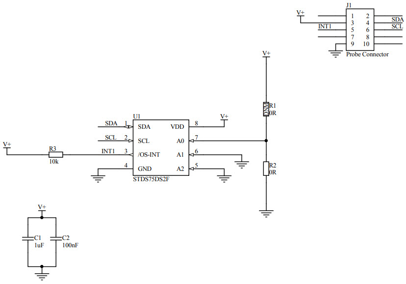
The STMicroelectronics STEVAL-MKI202V1K Temperature Probe Kit is a comprehensive solution for automotive and transportation applications. It is based on the STDS75 Digital Temperature Sensor and provides accurate temperature readings in a wide range of temperatures. The kit includes a temperature probe, a USB cable, and a user manual. The temperature probe is designed to be used in harsh environments and is resistant to shock and vibration. The USB cable allows for easy connection to a PC or laptop for data logging and analysis. The user manual provides detailed instructions on how to use the kit and how to interpret the data. The kit is ideal for automotive and transportation applications that require accurate temperature readings.
Specifications
STMicroelectronics technical specifications, attributes, parameters and parts with similar specifications to STMicroelectronics .
- TypeParameter
- Part StatusActive
- Moisture Sensitivity Level (MSL)1 (Unlimited)
- Utilized IC / PartSTDS75
- Supplied ContentsBoard(s)
- Sensor TypeTemperature
0 Similar Products Remaining
Technical Documents
Associated Products
| Part Number | Manufacturer | Description | Stock | RFQ |
|---|---|---|---|---|
| STMicroelectronics | IC INTERFACE SPECIALIZED 16SO | 2148 | BUY | |
| STMicroelectronics | IC INTERFACE SPECIALIZED 16SO | 49037 | BUY |


Product
Brand
Articles
Tools










