STMicroelectronics STEVAL-MKI203V1KMEMS MOTION SENSOR EVAL BOARDS
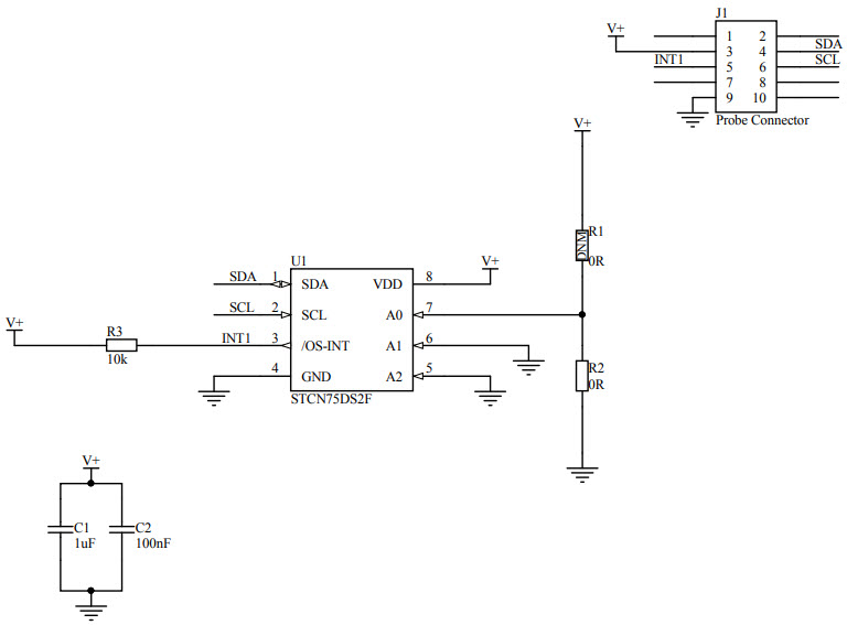
The STMicroelectronics STEVAL-MKI203V1K Temperature Probe Kit is a comprehensive solution for automotive and transportation applications. It is based on the STCN75 Digital Temperature Sensor, which is a high-precision, low-power, and low-cost temperature sensor. The kit includes a temperature probe, a USB cable, and a user manual. The temperature probe is designed to measure temperatures from -40°C to +125°C with a resolution of 0.5°C. It is also capable of measuring temperatures up to +150°C with a resolution of 1°C. The USB cable allows for easy connection to a PC or laptop for data logging and analysis. The user manual provides detailed instructions on how to use the kit and its components. The STEVAL-MKI203V1K Temperature Probe Kit is an ideal solution for automotive and transportation applications that require accurate temperature measurements.
- TypeParameter
- Part StatusActive
- Moisture Sensitivity Level (MSL)1 (Unlimited)
- Voltage - Supply2.7V~5.5V
- InterfaceI2C, Serial
- Utilized IC / PartSTCN75
- Supplied ContentsBoard(s)
- Sensor TypeTemperature
- Sensitivity±0.5°C
- EmbeddedNo
- Sensing Range-55°C ~ 125°C
| Part Number | Manufacturer | Description | Stock | RFQ |
|---|---|---|---|---|
| STMicroelectronics | IC LED DRVR LIN DIM 90MA 24QSOP | 15000 | RFQ | |
| STMicroelectronics | MOD VLP BLUETOOTH REV V4.1 | 12 | RFQ | |
| STMicroelectronics | IC REG LINEAR 3.3V 200MA SOT23-5 | 57000 | RFQ | |
| STMicroelectronics | IC REG BUCK ADJ 3A 8VFQFPN | 8000 | RFQ | |
| STMicroelectronics | MCU 32-bit STM32F ARM Cortex M0 RISC 64KB Flash 2.5V/3.3V 48-Pin LQFP Tray | 1419 | RFQ | |
| STMicroelectronics | MCU, 32BIT, CORTEX-M0, 48MHZ, LQFP-48 | 24525 | RFQ | |
| STMicroelectronics | IC LED DRVR LIN DIM 90MA 24TSSOP | 15000 | RFQ | |
| STMicroelectronics | IC LED DRIVER LIN DIM 90MA 24SO | 0 | BUY | |
| STMicroelectronics | MOD RF TXRX BLUETOOTH CHIP ANT | 8 | RFQ |


Product
Brand
Articles
Tools












