Analog Devices ADL5310-EVALEvaluation Board For 120DB Range 3nA To 3mA Dual Logarithmic Converte
Description
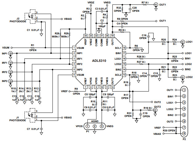
The Analog Devices ADL5310-EVAL Evaluation Board is a powerful tool for evaluating the performance of the ADL5310 120 dB Range (3 nA to 3 mA) Dual Logarithmic Converter, Power Management IC. This evaluation board is designed to provide a platform for testing the features and performance of the ADL5310 IC. It includes a wide range of features such as a dual logarithmic converter, adjustable gain and offset, and a wide range of input and output ranges. The board also includes a USB interface for easy connection to a PC for data logging and analysis. The ADL5310-EVAL Evaluation Board is an ideal tool for evaluating the performance of the ADL5310 IC in a variety of applications.


Product
Brand
Articles
Tools



