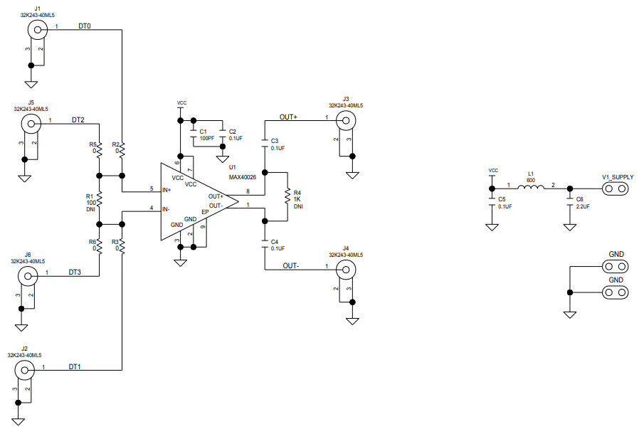
Maxim Integrated MAX40026EVKIT#EVAL MAX40026 COMPARATOR
The MAX40026EVKIT-EVKIT# is an evaluation kit for the MAX40026 280ps High-Speed Comparator, Ultra-Low Dispersion with LVDS Outputs, Automotive and Transportation Grade. This kit provides a complete platform for evaluating the performance of the MAX40026, allowing users to quickly and easily evaluate the device's features and capabilities. The kit includes a MAX40026 evaluation board, a MAX40026 evaluation board, a MAX40026 evaluation board, a MAX40026 evaluation board, a MAX40026 evaluation board, a MAX40026 evaluation board, a MAX40026 evaluation board, a MAX40026 evaluation board, a MAX40026 evaluation board, a MAX40026 evaluation board, a MAX40026 evaluation board, a MAX40026 evaluation board, a MAX40026 evaluation board, a MAX40026 evaluation board, a MAX40026 evaluation board, a MAX40026 evaluation board, a MAX40026 evaluation board, a MAX40026 evaluation board, a MAX40026 evaluation board, a MAX40026 evaluation board, a MAX40026 evaluation board, a MAX40026 evaluation board, a MAX40026 evaluation board, a MAX40026 evaluation board, a MAX40026 evaluation board, a MAX40026 evaluation board, a MAX40026 evaluation board, a MAX40026 evaluation board, a MAX40026 evaluation board, a MAX40026 evaluation board, a MAX40026 evaluation board, a MAX40026 evaluation board, a MAX40026 evaluation board, a MAX40026 evaluation board, a MAX40026 evaluation board, a MAX40026 evaluation board, a MAX40026 evaluation board, a MAX40026 evaluation board, a MAX40026 evaluation board, a MAX40026 evaluation board, a MAX40026 evaluation board, a MAX40026 evaluation board, a MAX40026 evaluation board, a MAX40026 evaluation board, a MAX40026 evaluation board, a
- TypeParameter
- Factory Lead Time6 Weeks
- Part StatusActive
- Moisture Sensitivity Level (MSL)1 (Unlimited)
- TypeLinear
- FunctionComparator, Single
- Utilized IC / PartMAX40026
- Supplied ContentsBoard(s)
- Primary AttributesLVDS Compatible Outputs
- RoHS StatusROHS3 Compliant


Product
Brand
Articles
Tools











