Maxim Integrated MAX40008EVKIT#KIT EVAL FOR MAX40008
Description
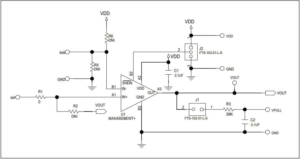
The MAX40008EVKIT-EVKIT# is an evaluation kit for the MAX40008 220ns, 12uA, 6-Bump WLP Comparator with Shutdown, Power Management, and Open-Drain Output. This kit includes a MAX40008 evaluation board, a USB cable, and a user guide. The evaluation board is designed to evaluate the performance of the MAX40008 comparator and its features, such as shutdown, power management, and open-drain output. The board also includes a power supply, a voltage reference, and a test point for easy testing. The USB cable allows for easy connection to a PC for programming and data logging. The user guide provides detailed instructions on how to use the evaluation board and the MAX40008 comparator.
Specifications
Maxim Integrated technical specifications, attributes, parameters and parts with similar specifications to Maxim Integrated .
- TypeParameter
- Factory Lead Time6 Weeks
- Published2017
- Part StatusActive
- Moisture Sensitivity Level (MSL)1 (Unlimited)
- TypeLinear
- FunctionComparator, Single
- Utilized IC / PartMAX40008
- Supplied ContentsBoard(s)
- RoHS StatusROHS3 Compliant
0 Similar Products Remaining
Technical Documents


Product
Brand
Articles
Tools











