Maxim Integrated MAX44284EVKIT#EVKIT FOR MAX44284
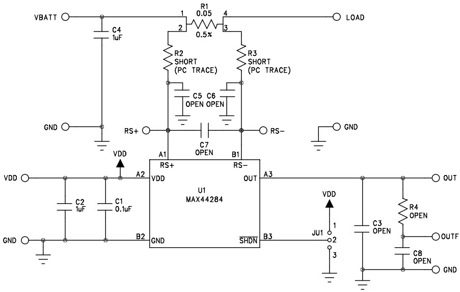
The MAX44284EVKIT# Evaluation Kit from Maxim Integrated is designed for evaluating the MAX44284FAWT+ 36V, Input Common-Mode, High-Precision, Low-Power Current-Sense Amplifier. This kit is ideal for use in communications and telecom applications. It includes a MAX44284FAWT+ evaluation board, a MAX44284FAWT+ data sheet, and a USB cable. The evaluation board features a wide input common-mode voltage range of -36V to +36V, a low-power consumption of only 1.2mW, and a high-precision current-sense amplifier with a gain of 0.1V/A. The board also includes a power supply, a voltage regulator, and a USB interface for easy connection to a PC. The MAX44284FAWT+ is ideal for use in applications such as power-supply monitoring, current-sensing, and over-current protection.
- TypeParameter
- Factory Lead Time6 Weeks
- Published2014
- Part StatusActive
- Moisture Sensitivity Level (MSL)1 (Unlimited)
- Max Operating Temperature125°C
- Min Operating Temperature-40°C
- Output TypeSingle-Ended
- Amplifier TypeCurrent Sense
- Voltage - Supply, Single/Dual (±)1.7V~5.5V
- Utilized IC / PartMAX44284
- Supplied ContentsBoard(s)
- Evaluation KitYes
- Board TypeFully Populated
- Channels per IC1 - Single
- Current - Supply (Main IC)21μA
- REACH SVHCUnknown
- RoHS StatusROHS3 Compliant
| Part Number | Manufacturer | Description | Stock | RFQ |
|---|---|---|---|---|
| Nidec Copal Electronics | SWITCH SLIDE SP3T 300MA 4V | 43271 | RFQ | |
| Nidec Copal Electronics | SWITCH SLIDE SPDT 300MA 4V | 38 | RFQ | |
| Texas Instruments | IC INVERTER SCHMITT 2CH SC70-6 | 21087 | RFQ | |
| Nidec Copal Electronics | Switch Slide SP4T Side Slide 0.3A 20VDC Gull Wing SMD Embossed T/R | 4685 | RFQ |


Product
Brand
Articles
Tools












