Linear Technology/Analog Devices DC2551A-CLT1997 L CONFIGURABLE PRECISION
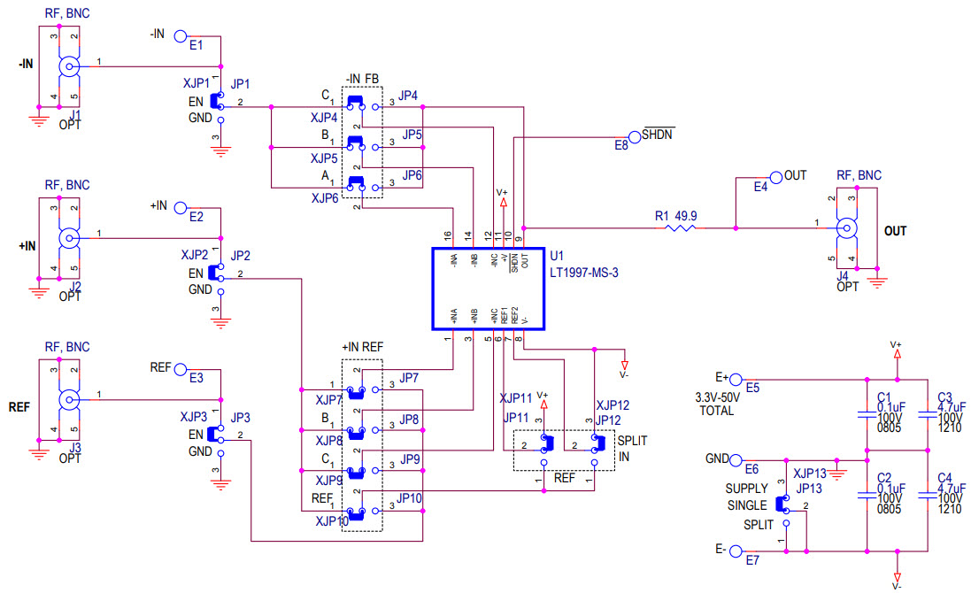
The Analog Devices DC2551A-C Demo Board is a versatile and powerful tool for instrumentation and measurement applications. It is based on the LT1997-1 Configurable Precision Amplifier, which provides a wide range of gain and bandwidth settings. The board features a wide range of input and output connectors, allowing for easy connection to a variety of test and measurement equipment. The board also includes a variety of test points and jumpers, allowing for easy configuration and calibration. The board is ideal for use in a variety of applications, including signal conditioning, data acquisition, and instrumentation. With its wide range of features and capabilities, the DC2551A-C Demo Board is an excellent choice for any instrumentation and measurement application.
- TypeParameter
- Factory Lead Time8 Weeks
- PackagingBox
- Part StatusActive
- Moisture Sensitivity Level (MSL)1 (Unlimited)
- Output TypeSingle-Ended, Rail-to-Rail
- Slew Rate0.75V/μs
- Amplifier TypeGeneral Purpose
- Voltage - Supply, Single/Dual (±)3V~50V ±1.5V~25V
- Utilized IC / PartLT1997-1
- Supplied ContentsBoard(s)
- Current - Output / Channel34mA
- -3db Bandwidth650kHz
- Board TypeFully Populated
- Channels per IC1 - Single
- Current - Supply (Main IC)350μA
- RoHS StatusROHS3 Compliant


Product
Brand
Articles
Tools









