Maxim Integrated MAX40025EVKIT#EVAL MAX40025 COMPARATOR
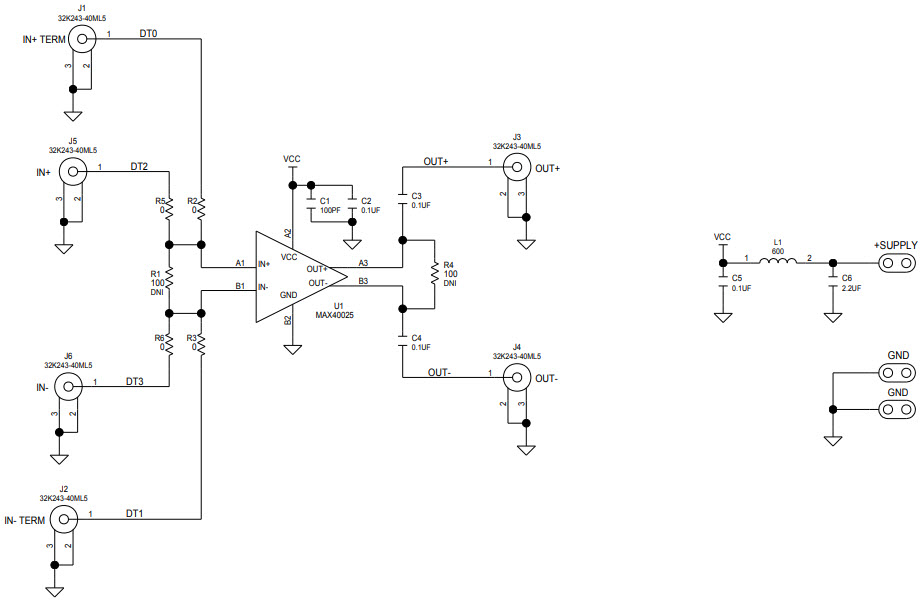
The MAX40025EVKIT-EVKIT# is an evaluation kit for the MAX40025C 280ps high-speed comparator, an ultra-low dispersion with LVDS outputs, automotive and transportation grade. This kit includes a MAX40025C comparator, a MAX40025EVKIT# evaluation board, and a USB-to-I2C interface board. The MAX40025C comparator is designed to provide fast, low-dispersion, LVDS outputs for automotive and transportation applications. The evaluation board allows users to quickly evaluate the performance of the MAX40025C comparator. The USB-to-I2C interface board provides an easy way to connect the evaluation board to a PC for programming and data logging. The MAX40025EVKIT-EVKIT# is an ideal solution for automotive and transportation applications that require fast, low-dispersion, LVDS outputs.
- TypeParameter
- Factory Lead Time6 Weeks
- Part StatusActive
- Moisture Sensitivity Level (MSL)1 (Unlimited)
- TypeLinear
- FunctionComparator, Single
- Utilized IC / PartMAX40025
- Supplied ContentsBoard(s)
- EmbeddedNo
- RoHS StatusROHS3 Compliant


Product
Brand
Articles
Tools











