AnalogDevices EVAL-AD9831EB
Description
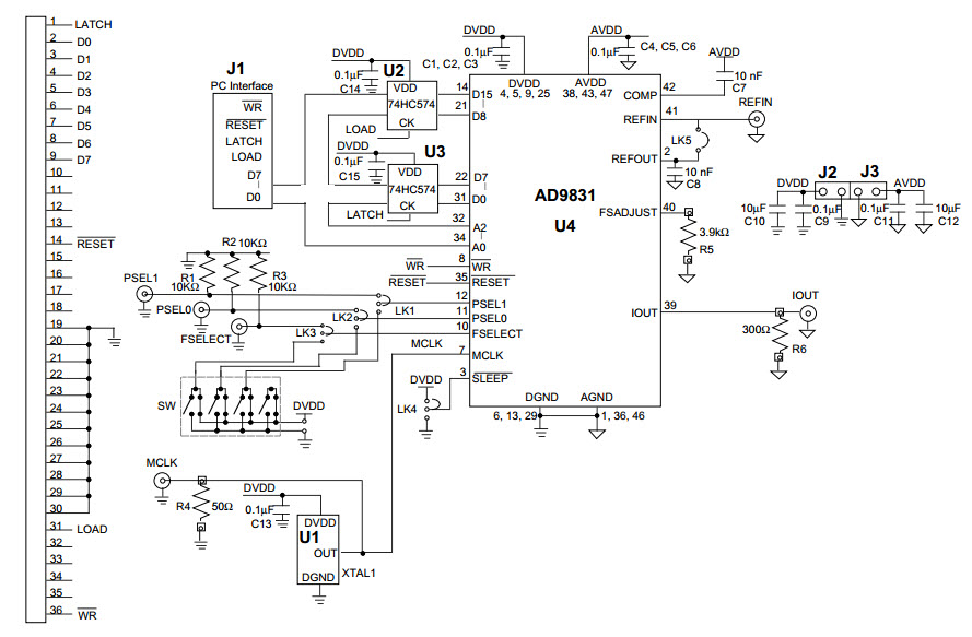
The Analog Devices EVAL-AD9831EB Evaluation Board is designed to evaluate the performance of the AD9831 Direct Digital Synthesizer, Communications and Telecom IC. This board provides a platform for users to evaluate the features and performance of the AD9831 IC. It includes a power supply, a reference clock, and a variety of connectors for easy connection to external components. The board also includes a USB interface for programming and control of the AD9831 IC. The board is designed to provide a complete evaluation platform for the AD9831 IC, allowing users to quickly and easily evaluate the performance of the IC.
Associated Products
| Part Number | Manufacturer | Description | Stock | RFQ |
|---|---|---|---|---|
| Analog Devices Inc. | ANALOG DEVICES - AD8021ARZ - Operational Amplifier, Single, 1 Amplifier, 200 MHz, 120 V/µs, ± 2.25V to ± 12V, SOIC, 8 Pins | 15 | RFQ | |
| Analog Devices Inc. | IC OPAMP VFB 560MHZ 8SOIC | 249 | RFQ | |
| Analog Devices Inc. | ANALOG DEVICES AD8021ARMZOperational Amplifier, Single, 200 MHz, 1 Amplifier, 120 V/s,2.25V to12V, MSOP, 8 Pins | 4 | RFQ | |
| Analog Devices Inc. | High Speed Operational Amplifiers LOW-NOISE 16-Bit | 30 | RFQ | |
| Analog Devices Inc. | OP Amp Single Volt Fdbk ±12V/24V 8-Pin MSOP T/R | 675 | RFQ | |
| Analog Devices Inc. | OP Amp Single Volt Fdbk ±12V/24V 8-Pin SOIC N T/R | 0 | RFQ |


Product
Brand
Articles
Tools





