Analog Devices Inc. EVAL-AD9830EBZBOARD EVALUATION AD9830
Description
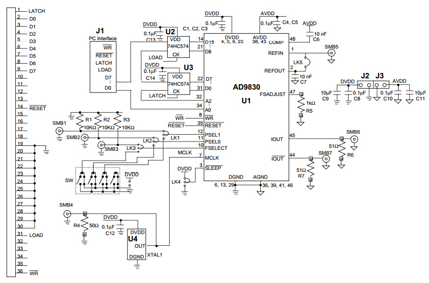
The Analog Devices EVAL-AD9830EBZ Evaluation Board is designed to evaluate the performance of the AD9830 Direct Digital Synthesizer Communications and Telecom IC. This board features a wide range of features, including a low-noise power supply, a high-speed clock generator, and a wide range of output frequencies. The board also includes a USB interface for easy connection to a PC, allowing users to quickly and easily configure the board and evaluate the performance of the AD9830 IC. The board is ideal for applications such as frequency synthesis, frequency hopping, and signal generation.
Specifications
Analog Devices Inc. technical specifications, attributes, parameters and parts with similar specifications to Analog Devices Inc. .
- TypeParameter
- Part StatusObsolete
- Moisture Sensitivity Level (MSL)1 (Unlimited)
- TypeTiming
- Base Part NumberAD9830
- FunctionDirect Digital Synthesis (DDS)
- Utilized IC / PartAD9830
- Supplied ContentsBoard(s)
- Evaluation KitYes
- RoHS StatusROHS3 Compliant
0 Similar Products Remaining
Technical Documents
Associated Products
| Part Number | Manufacturer | Description | Stock | RFQ |
|---|---|---|---|---|
| Microchip Technology | IC MCU 8BIT 32KB FLASH 28SOIC | 176 | RFQ |


Product
Brand
Articles
Tools








