Analog Devices EVAL-ADV7619EB1ZEvaluation Board With HDCP Key For Dual Port, Xpress View, 3GHz HDMI Receiver
Description
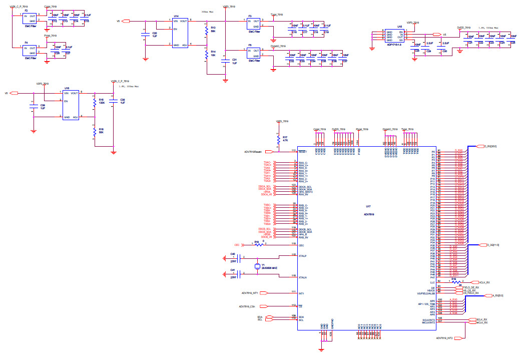
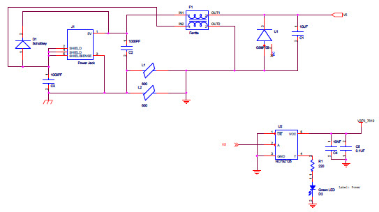
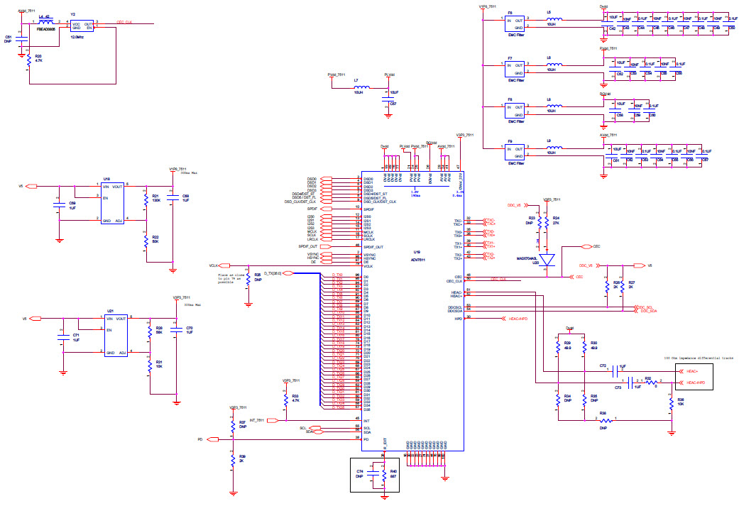
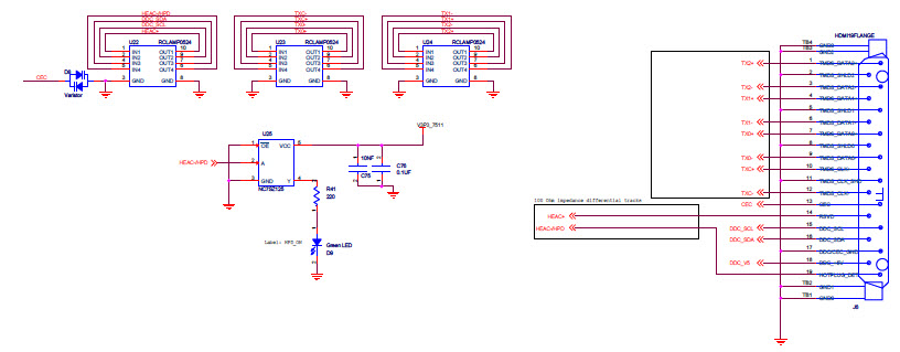
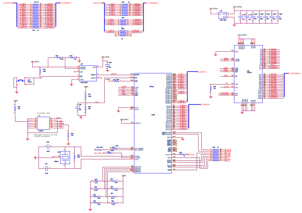
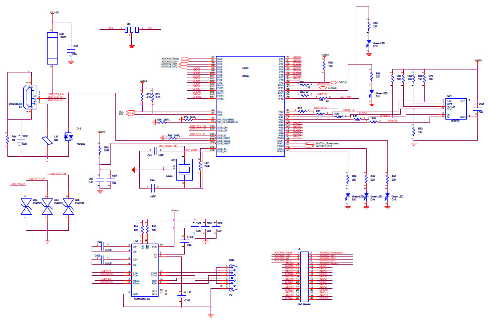
The Analog Devices EVAL-ADV7619EB1Z is an evaluating board designed to evaluate the functionality and features of the ADV7619 Dual Port Xpress View Adventive HDMI Receiver. This board is ideal for use in computers and peripherals, providing a comprehensive evaluation of the ADV7619's features. It includes a USB-based GUI, allowing users to quickly and easily configure the ADV7619's settings. The board also includes a variety of connectors, allowing users to connect the ADV7619 to a variety of devices. Additionally, the board includes a variety of test points, allowing users to measure the ADV7619's performance. With the EVAL-ADV7619EB1Z, users can quickly and easily evaluate the ADV7619's features and performance.
Specifications
Analog Devices technical specifications, attributes, parameters and parts with similar specifications to Analog Devices .
- TypeParameter
- Number of Pins0
- RoHSCompliant
- Operating Supply Voltage5 V
- InterfaceHDMI, RS-232, USB
- Evaluation KitYes
- Lead FreeContains Lead
0 Similar Products Remaining
Associated Products
| Part Number | Manufacturer | Description | Stock | RFQ |
|---|---|---|---|---|
| Abracon LLC | CRYSTAL 25.0000MHZ 18PF SMD | 36300 | RFQ | |
| Analog Devices Inc. | IC REG LINEAR 1.05V 500MA 8MSOP | 3000 | RFQ | |
| Analog Devices Inc. | IC REG LINEAR 3.3V 500MA 8MSOP | 10 | BUY | |
| Analog Devices Inc. | IC REG LINEAR 1.2V 500MA 8MSOP | 48 | RFQ | |
| Analog Devices Inc. | ANALOG DEVICES - ADP123AUJZ-R7 - LDO Voltage Regulator, Adjustable, 2.3V-5.5V in, 85mV drop., 800mV-5V/300mA out, TSOT-5 | 3000 | RFQ | |
| Analog Devices Inc. | ANALOG DEVICES ADP1715ARMZ-R7. IC, ADJ LDO REG, 0.8V TO 5V, 0.5A, MSOP8 | 1202 | RFQ | |
| Analog Devices Inc. | IC TXRX RS-232 HI-SP 3.3V 20SSOP | 94 | RFQ | |
| Analog Devices Inc. | DSP 300MHz 300MIPS 289-Pin CSP-BGA Tray | 120 | BUY | |
| Abracon LLC | OSC XO 12.000MHZ CMOS SMD | 769 | BUY | |
| Analog Devices Inc. | IC REG LINEAR 1.8V 500MA 8MSOP | 10 | RFQ | |
| Analog Devices Inc. | IC REG LINEAR 1V 500MA 8MSOP | 10 | RFQ |
Load more


Product
Brand
Articles
Tools




























