Analog Devices, Inc. AD6644ST/PCBZ
Description
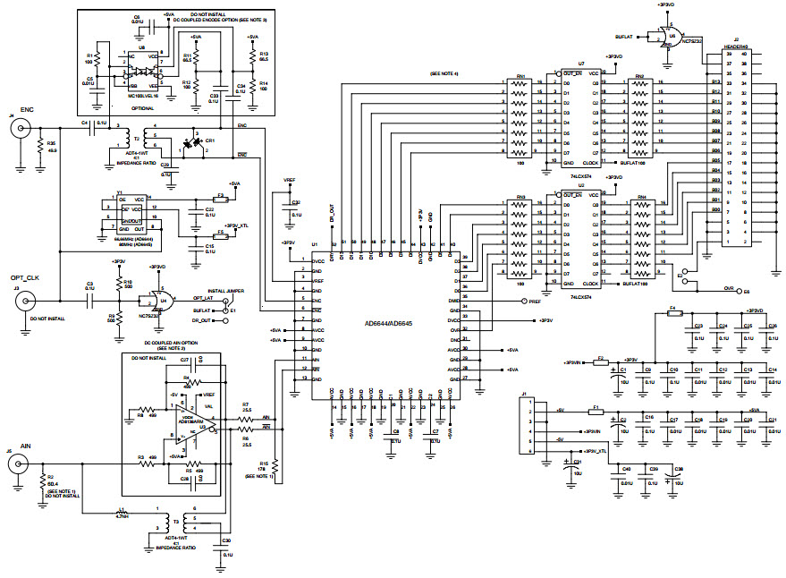
The Analog Devices AD6644ST-PCBZ Evaluation Board is designed to evaluate the performance of the AD6644 14-bit, 65 MSPS A/D Converter. This evaluation board is ideal for applications in communications and telecom, providing a platform for testing and evaluating the performance of the AD6644. The board features a wide range of features, including a low-noise power supply, a high-speed clock generator, and a wide range of test points for easy access to the device's signals. The board also includes a USB interface for easy connection to a PC, allowing for easy data transfer and analysis. The board is designed to be used with the AD6644 Evaluation Software, which provides a graphical user interface for configuring and testing the device.
Specifications
Analog Devices, Inc. technical specifications, attributes, parameters and parts with similar specifications to Analog Devices, Inc. .
- TypeParameter
- EU RoHSCompliant
- ECCN (US)EAR99
- AutomotiveNo
- PPAPNo
- RoHSCompliant
- Part StatusUnconfirmed
- Evaluation KitYes
0 Similar Products Remaining
Associated Products
| Part Number | Manufacturer | Description | Stock | RFQ |
|---|---|---|---|---|
| ON Semiconductor | IC RCVR ECL DIFFERENTL 5V 8-SOIC | 2006 | BUY | |
| ON Semiconductor | IC GATE OR 1CH 2-INP 6-MICROPAK | 0 | BUY | |
| ON Semiconductor | ON SEMICONDUCTOR - MC100EL16DG - Differential ECL Receiver, ECL Output, 4.2V to 5.7V Supply, SOIC-8 | 249 | BUY | |
| ON Semiconductor | IC RCVR ECL DIFFERENTL 5V 8TSSOP | 595 | BUY |


Product
Brand
Articles
Tools






