Analog Devices Inc. AD8225-EVALZBOARD EVAL FOR AD8225 INSTR AMP
Description
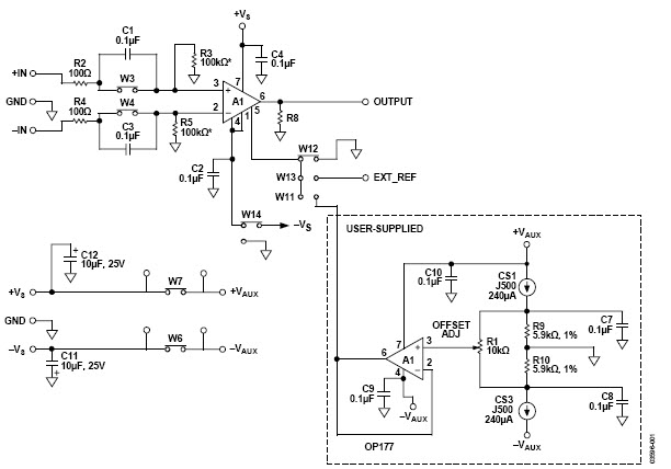
The Analog Devices AD8225-EVALZ is an instrumentation amplifier designed for patient monitor, medical, and healthcare applications. It features a low-noise, low-power design with a wide common-mode input voltage range of ±15V. The AD8225-EVALZ has a high common-mode rejection ratio of 80dB and a high gain accuracy of 0.1%. It also has a high slew rate of 1.5V/µs and a low input bias current of 1nA. The AD8225-EVALZ is ideal for applications requiring high accuracy and low noise, such as medical instrumentation, patient monitoring, and healthcare applications.
Specifications
Analog Devices Inc. technical specifications, attributes, parameters and parts with similar specifications to Analog Devices Inc. .
- TypeParameter
- Lifecycle StatusPRODUCTION (Last Updated: 3 months ago)
- Factory Lead Time8 Weeks
- Package / CaseSOIC
- Number of Pins0
- Part StatusActive
- Moisture Sensitivity Level (MSL)1 (Unlimited)
- Max Operating Temperature85°C
- Min Operating Temperature-40°C
- Base Part NumberAD8225
- Output TypeSingle-Ended
- Operating Supply Voltage36V
- Min Supply Voltage3.4V
- Operating Supply Current1.2mA
- Nominal Supply Current1.2mA
- Slew Rate5V/μs
- Amplifier TypeInstrumentation
- Common Mode Rejection Ratio86 dB
- Voltage - Supply, Single/Dual (±)3.4V~36V ±1.7V~18V
- Output Current per Channel18mA
- Utilized IC / PartAD8225
- Supplied ContentsBoard(s)
- Input Offset Voltage (Vos)50μV
- Evaluation KitYes
- -3db Bandwidth900kHz
- Board TypeFully Populated
- Channels per IC1 - Single
- Current - Supply (Main IC)1.05mA
- REACH SVHCNo SVHC
- RoHS StatusROHS3 Compliant
- Lead FreeContains Lead
0 Similar Products Remaining
Technical Documents
Associated Products
| Part Number | Manufacturer | Description | Stock | RFQ |
|---|---|---|---|---|
| Analog Devices Inc. | OP Amp Single GP ±18V 8-Pin SOIC N T/R | 1686 | RFQ | |
| Analog Devices Inc. | OP Amp Single GP ±18V 8-Pin SOIC N T/R | 200 | RFQ | |
| Analog Devices Inc. | IC OPAMP GP 1 CIRCUIT 8DIP | 30 | RFQ | |
| Analog Devices Inc. | IC OPAMP GP 1 CIRCUIT 8DIP | 20000 | RFQ | |
| Analog Devices Inc. | OP Amp Single GP ±18V 8-Pin SOIC N T/R | 10946 | RFQ | |
| Analog Devices Inc. | IC INST AMP 1 CIRCUIT 8SOIC | 1 | RFQ | |
| Analog Devices Inc. | OP Amp Single GP ±18V 8-Pin SOIC N T/R | 849 | RFQ | |
| Analog Devices Inc. | SP Amp INSTR Amp Single ±18V/36V 8-Pin SOIC N T/R | 1000 | RFQ | |
| Analog Devices Inc. | SP Amp INSTR Amp Single ±18V/36V 8-Pin SOIC N T/R | 43 | RFQ |


Product
Brand
Articles
Tools









