Analog Devices Inc. AD9219-65EBZBOARD EVALUATION FOR AD9219
Description
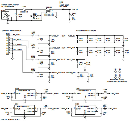
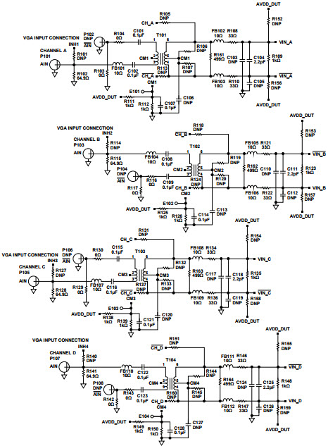
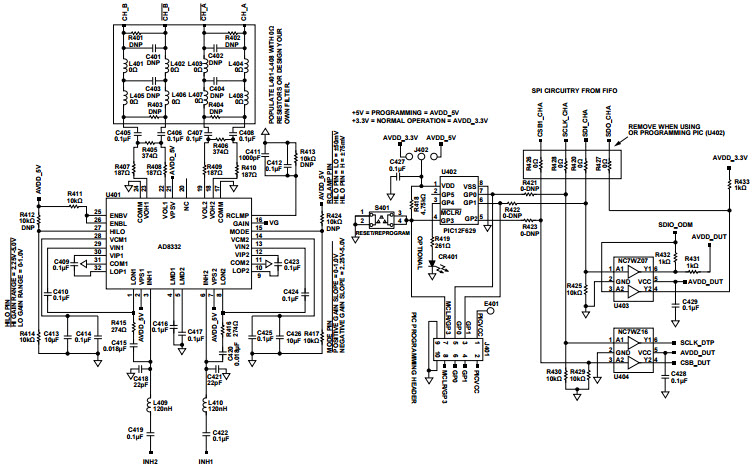
The Analog Devices AD9219-65EBZ Evaluation Board is designed to evaluate the performance of the AD9219 Quad, 10-Bit, 65 MSPS Serial LVDS ADC. This board is ideal for medical and healthcare applications, providing a high-performance, low-power solution for data acquisition and signal processing. The board features four AD9219 ADC channels, each with a sampling rate of 65 MSPS, and a wide input range of 0.5V to 3.3V. It also includes a variety of features such as a low-noise power supply, a high-speed clock generator, and a wide range of test points for easy debugging. The board is also compatible with a variety of software development tools, making it easy to integrate into existing systems.
Specifications
Analog Devices Inc. technical specifications, attributes, parameters and parts with similar specifications to Analog Devices Inc. .
- TypeParameter
- Lifecycle StatusPRODUCTION (Last Updated: 3 months ago)
- Factory Lead Time8 Weeks
- Number of Pins48
- PackagingBox
- Part StatusActive
- Moisture Sensitivity Level (MSL)1 (Unlimited)
- Max Operating Temperature85°C
- Min Operating Temperature-40°C
- Base Part NumberAD9219
- Operating Supply Voltage1.9V
- Number of Channels4
- InterfaceSerial
- Operating Supply Current190mA
- Number of Bits10
- Min Input Voltage1V
- Max Input Voltage1V
- Utilized IC / PartAD9219
- Supplied ContentsBoard(s)
- Data InterfaceSerial
- Resolution1.25 B
- Sampling Rate40 Msps
- Evaluation KitYes
- Sampling Rate (Per Second)40M
- Number of A/D Converters4
- Input Capacitance7pF
- Input Range2Vpp
- Power (Typ) @ Conditions378mW @ 1.8V
- Radiation HardeningNo
- RoHS StatusROHS3 Compliant
- Lead FreeContains Lead
0 Similar Products Remaining
Technical Documents
Associated Products
| Part Number | Manufacturer | Description | Stock | RFQ |
|---|---|---|---|---|
| Analog Devices Inc. | ADSL Driver Dual 8-Pin SOIC N T/R | 615 | RFQ | |
| Analog Devices Inc. | IC LINE DRIVER XDSL R-R 14TSSOP | 525 | BUY | |
| Analog Devices Inc. | IC LINE DRIVER XDSL R-R 14TSSOP | 20 | BUY | |
| Analog Devices Inc. | IC XDSL LINE DVR R-R 8-SOIC | 1000 | RFQ | |
| Analog Devices Inc. | ADSL Driver Dual 8-Pin SOIC N T/R | 800 | BUY |


Product
Brand
Articles
Tools





















