Analog Devices Inc. AD9287-100EBZBOARD EVALUATION AD9287
Description
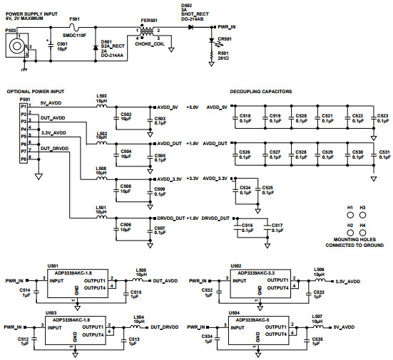
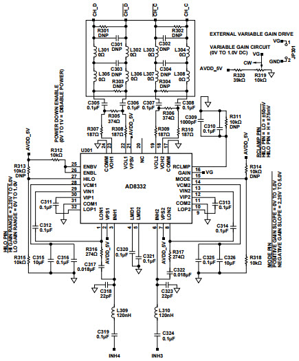
The Analog Devices AD9287-100EBZ Evaluation Board is designed to evaluate the performance of the AD9287 Quad, 8-Bit, 100 MSPS Serial LVDS ADC. This board is ideal for medical and healthcare applications, providing a high-speed, low-power, low-noise solution for data acquisition. The board features a wide range of features, including a wide input range, low power consumption, and a high-speed serial LVDS interface. It also includes a variety of test points and connectors for easy evaluation and debugging. The board is also compatible with a variety of development tools, making it easy to integrate into existing systems.
Specifications
Analog Devices Inc. technical specifications, attributes, parameters and parts with similar specifications to Analog Devices Inc. .
- TypeParameter
- Lifecycle StatusPRODUCTION (Last Updated: 5 days ago)
- Factory Lead Time8 Weeks
- Package / Case100
- Number of Pins48
- PackagingBox
- Part StatusActive
- Moisture Sensitivity Level (MSL)1 (Unlimited)
- Max Operating Temperature85°C
- Min Operating Temperature-40°C
- Base Part NumberAD9287
- Operating Supply Voltage1.9V
- Number of Channels4
- InterfaceSerial
- Operating Supply Current260mA
- Power Dissipation562mW
- Number of Bits8
- Min Input Voltage1V
- Max Input Voltage1V
- Utilized IC / PartAD9287
- Supplied ContentsBoard(s), Power Supply
- Data InterfaceSerial
- Resolution1 B
- Sampling Rate100 Msps
- Evaluation KitYes
- Sampling Rate (Per Second)100M
- Number of A/D Converters4
- Input Capacitance7pF
- Signal to Noise Ratio (SNR)49.2 dB
- Input Range2Vpp
- Power (Typ) @ Conditions530mW @ 100MSPS
- Radiation HardeningNo
- RoHS StatusROHS3 Compliant
- Lead FreeContains Lead
0 Similar Products Remaining
Technical Documents
Associated Products
| Part Number | Manufacturer | Description | Stock | RFQ |
|---|---|---|---|---|
| Analog Devices Inc. | ANALOG DEVICES AD8346ARUZ. QUAD MODULATOR, 0.8-2.5GHZ, 16-TSSOP | 30 | RFQ | |
| Analog Devices Inc. | Quadrature Mod 70MHz 16-Pin TSSOP T/R | 16 | BUY | |
| Analog Devices Inc. | Quadrature Mod 70MHz 16-Pin TSSOP T/R | 29 | BUY |


Product
Brand
Articles
Tools




















