Analog Devices Inc. AD9627-150EBZBOARD EVAL FOR AD9627-150
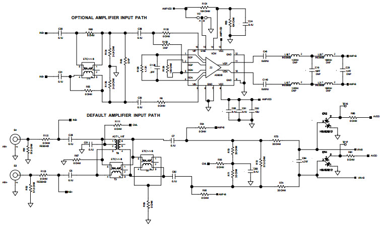
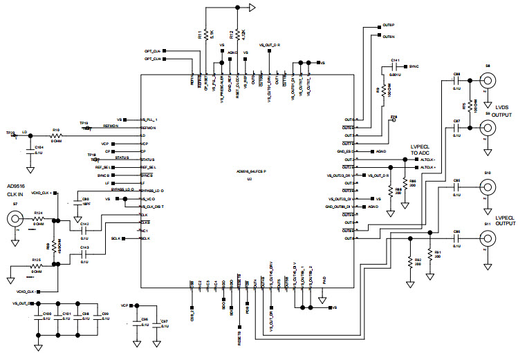
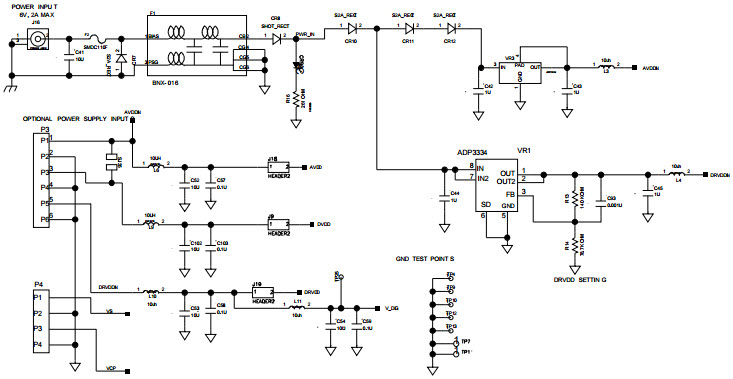
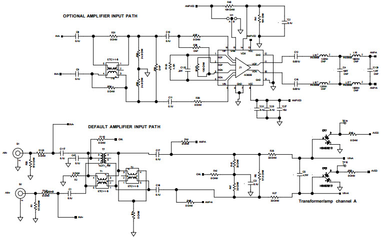
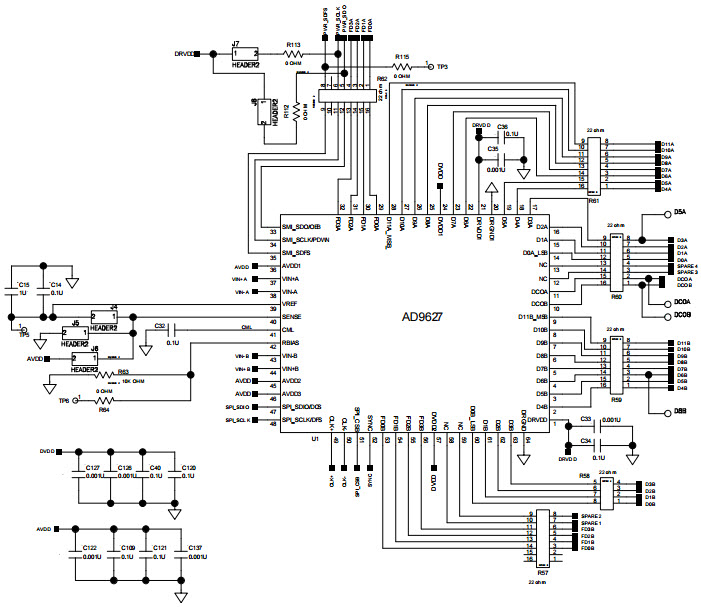
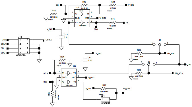
The Analog Devices AD9627-150EBZ Evaluation Board is designed to evaluate the performance of the AD9627 12-bit, 150 MSPS, 1.8V dual analog-to-digital converter. This board is ideal for communications and telecom applications, providing a comprehensive platform for testing and evaluating the AD9627. It features a wide range of input and output connectors, allowing for easy connection to external devices. The board also includes a variety of test points and jumpers, allowing for easy configuration and testing of the AD9627. The board is powered by a single 1.8V supply, and includes a power supply circuit for easy connection to external power sources. The board also includes a USB interface for easy connection to a PC, allowing for easy data transfer and analysis.
- TypeParameter
- Lifecycle StatusPRODUCTION (Last Updated: 3 months ago)
- Factory Lead Time8 Weeks
- Package / Case125
- Number of Pins64
- PackagingBox
- Part StatusActive
- Moisture Sensitivity Level (MSL)1 (Unlimited)
- Max Operating Temperature85°C
- Min Operating Temperature-40°C
- Base Part NumberAD9627
- Operating Supply Voltage1.9V
- Number of Channels2
- InterfaceParallel, Serial
- Number of Bits12
- Min Input Voltage500mV
- Max Input Voltage1V
- Utilized IC / PartAD9627
- Supplied ContentsBoard(s), Power Supply
- Data InterfaceSerial
- Resolution1.5 B
- Sampling Rate150 Msps
- Evaluation KitYes
- Sampling Rate (Per Second)150M
- Number of A/D Converters2
- Input Capacitance8pF
- Input Range2Vpp
- Power (Typ) @ Conditions995mW @ 150MSPS
- RoHS StatusROHS3 Compliant
- Lead FreeContains Lead
| Part Number | Manufacturer | Description | Stock | RFQ |
|---|---|---|---|---|
| Murata Electronics | MURATA - BNX016-01 - Power Line Filter, 25 V, EMI, RFI, 15 A, Through Hole | 3391 | RFQ | |
| Analog Devices Inc. | IC CLOCK GEN 1.8GHZ VCO 64-LFCSP | 70 | BUY | |
| Analog Devices Inc. | Dual ADC Pipelined 150Msps 12-bit Parallel/LVDS 64-Pin LFCSP EP Tray | 2016 | BUY | |
| Analog Devices | SP Amp DIFF AMP Single 5.5V 16-Pin LFCSP EP | 354 | RFQ | |
| Analog Devices Inc. | Dual ADC Pipelined 105Msps 12-bit Parallel/LVDS 64-Pin LFCSP EP Tray | 260 | BUY | |
| Analog Devices Inc. | IC ADC 12BIT PIPELINED 64LFCSP | 2041 | BUY | |
| Analog Devices Inc. | IC CLOCK GEN 1.6GHZ VCO 64-LFCSP | 46 | RFQ |


Product
Brand
Articles
Tools

































