Analog Devices Inc. ADL5902-EVALZANALOG DEVICES ADL5902-EVALZADL5902, POWER DETECTOR, EVAL BOARD
Description
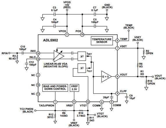
The Analog Devices ADL5902-EVALZ Evaluation Board is a versatile tool designed to evaluate the performance of the ADL5902 TruPwr Detector. This board is based on the ADL5902, a 65 dB TruPwr Detector that operates from 50 MHz to 9 GHz. It is ideal for use in communications and telecom applications. The board features a wide range of test points and connectors, allowing for easy evaluation of the ADL5902's performance. It also includes a USB interface for easy connection to a PC, allowing for easy data logging and analysis. The ADL5902-EVALZ Evaluation Board is a great tool for engineers and technicians looking to evaluate the performance of the ADL5902 TruPwr Detector.
Specifications
Analog Devices Inc. technical specifications, attributes, parameters and parts with similar specifications to Analog Devices Inc. .
- TypeParameter
- Lifecycle StatusPRODUCTION (Last Updated: 1 month ago)
- Factory Lead Time8 Weeks
- Package / Case100
- Number of Pins0
- PackagingBulk
- SeriesTruPwr™
- Part StatusActive
- Moisture Sensitivity Level (MSL)1 (Unlimited)
- TypePower Detector
- Frequency50MHz~9GHz
- Base Part NumberADL5902
- Operating Supply Voltage5V
- Operating Supply Current73mA
- Nominal Supply Current73mA
- Response Time3 μs
- Supplied ContentsBoard(s)
- Evaluation KitYes
- REACH SVHCNo SVHC
- RoHS StatusROHS3 Compliant
- Lead FreeContains Lead
0 Similar Products Remaining
Technical Documents
Associated Products
| Part Number | Manufacturer | Description | Stock | RFQ |
|---|---|---|---|---|
| NXP USA Inc. | IC SMARD CARD INTERFACE 32HVQFN | 10000 | BUY | |
| NXP USA Inc. | 3.3V Tape and Reel 32-Pin HVQFN EP | 39238 | BUY | |
| NXP USA Inc. | IC INTFACE SPECIALIZED 32HVQFN | 20000 | BUY |


Product
Brand
Articles
Tools













